- Berichten: 462
Radio's van 1950 tot 1970
Problemen eigenbouw buizen radio
05 feb 2016 21:54 #59055
door Laurens
.
Beantwoord door Laurens in topic Problemen eigenbouw buizen radio
Maak eens een paar foto's van je bouwsel.
.
Graag Inloggen of een account aanmaken deelnemen aan het gesprek.
05 feb 2016 21:39 - 05 feb 2016 21:40 #59053
door joop220
Beantwoord door joop220 in topic Problemen eigenbouw buizen radio
Laatst bewerkt 05 feb 2016 21:40 door joop220.
Graag Inloggen of een account aanmaken deelnemen aan het gesprek.
05 feb 2016 20:08 #59049
door joop220
Beantwoord door joop220 in topic Problemen eigenbouw buizen radio
Ja dat er 2 keer gemixt word dat denk ik zelf ook .
is wel zo de oscillator draaggolf die ik van ongeveer van 980 tot 2025 khz ontvang wel sterkst is .
zet ik de sangean bijv op de 1620 khz en draad de condensator in .
dan hoor ik eerst de sterkste en en een stuk verder komt er nog 1 voor bij .
die is wel zwakker ,maar toch ,hoe krijg ik die weg .
stel de oscillator zit te laag ,dan kloppen de schema,s ook weer niet
maar zal is even exact de frequenties bekijken
en Tjerk ja weet meten is weten .maar was was al jaren gestopt met de hobby .
en in eens de kriebels en dacht laat is dit eens proberen
4 stuks radio,s gebouwd in een opvlieging :lol:
wie woont er in de buurt van Sneek ( ha ha )
is wel zo de oscillator draaggolf die ik van ongeveer van 980 tot 2025 khz ontvang wel sterkst is .
zet ik de sangean bijv op de 1620 khz en draad de condensator in .
dan hoor ik eerst de sterkste en en een stuk verder komt er nog 1 voor bij .
die is wel zwakker ,maar toch ,hoe krijg ik die weg .
stel de oscillator zit te laag ,dan kloppen de schema,s ook weer niet
maar zal is even exact de frequenties bekijken
en Tjerk ja weet meten is weten .maar was was al jaren gestopt met de hobby .
en in eens de kriebels en dacht laat is dit eens proberen
4 stuks radio,s gebouwd in een opvlieging :lol:
wie woont er in de buurt van Sneek ( ha ha )
Graag Inloggen of een account aanmaken deelnemen aan het gesprek.
05 feb 2016 19:54 #59048
door Jan Bus
Beantwoord door Jan Bus in topic Problemen eigenbouw buizen radio
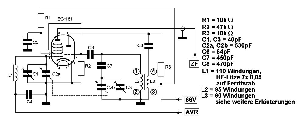
Gezien je verhaal denk ik dat de grondfrequentie van de oscillator loopt van 490 tot 1012,5 kHz. Dit type oscillator kan sterke harmonischen produceren zodat ook de 2e harmonische van 980 tot 2025 khz aanwezig is. Je mengt dus 2x. Conclusie: de oscillator staat waarschijnlijk te laag. Door te controleren met je Sangean kun je schatten hoever beide draaggolven uit elkaar liggen. Dat is dan de grondfrequentie van je oscillator.
Jan
Jan
Graag Inloggen of een account aanmaken deelnemen aan het gesprek.
05 feb 2016 19:47 #59047
door PE9ZZ
Tjerk, 9ZZ
Beantwoord door PE9ZZ in topic Problemen eigenbouw buizen radio
Geef eens wat getalletjes. "Misschien harmonische"? Zoals hierboven, meten is weten. Zet je radio op 600 kHz. Waar krijg je responsen op je Sangean?joop220 schreef : als ik de afstem kring helemaal los haal ,dan hoor ik nog 2 keer een draaggolfje .
.
waar van dan 1 misschien de harmonische is
Tjerk, 9ZZ
Graag Inloggen of een account aanmaken deelnemen aan het gesprek.
05 feb 2016 19:44 #59046
door PE9ZZ
Tjerk, 9ZZ
Beantwoord door PE9ZZ in topic Problemen eigenbouw buizen radio
Inderdaad, tsja. Voor een electronicahobby heb je nu eenmaal meetapparatuur nodig. Griddipper, LCR meter, en liefst ook scoop en counter zijn toch echt wel de basisdingen die je nodig hebt om succesvol een super te bouwen. Met je natte vinger kom je er niet. Vergeet niet: meten is weten, gissen is missen. Was in 1930 al waar en dat is het nog steeds. Ikzelf ben nu dik veertig jaar bezig. Ik meet ALLES. Als ik een verrassing krijg doe ik iets fout. Gebeurt niet vaak.
Tjerk, 9ZZ
Graag Inloggen of een account aanmaken deelnemen aan het gesprek.