- Berichten: 35
Radio's van 1950 tot 1970
Problemen eigenbouw buizen radio
13 feb 2016 21:19 - 13 feb 2016 21:27 #59234
door joop220
Beantwoord door joop220 in topic Problemen eigenbouw buizen radio
Hallo Pieter
wel ik heb gewoon een bestaande ferriet antenne gebruikt .
ook wel zelf gewikkeld
gewoon via 220 pf aan stuurrooster van ech81
en van stuurrooster 1 mega ohm naar aarde
andere kant spoel via 4.7 nf naar de aarde .
en naar de avr
en overde spoel heen een draaicondensator van 500 pf
maar totaal geen ontvangst ,zonder draad antenne
waarom ik weet niet .
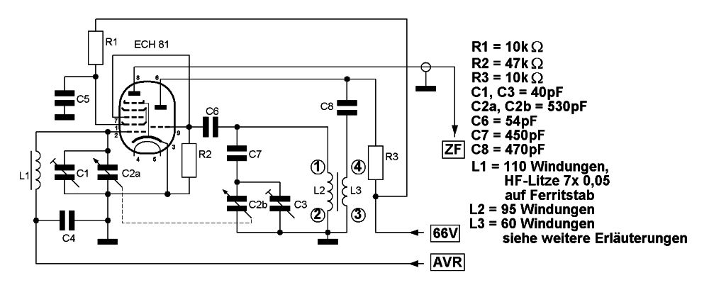
zie het schema ,dat gebruik ik en heb hier mee dubbele ontvangst
en dus de problemen .
maar zei al eerder als ik een andere radio bij mijn eigen buizenradio zet .
hoor ik 2 maal een draaggolf ,en dat is volgens mij niet goed .zal wel een spiegel wezen .
maar lijkt wel dat er daar door 2 keer gemixt wordt .
maar leg spul eerst maar aan de kant ,en zie wel
,want kom er op moment niet uit
wel ik heb gewoon een bestaande ferriet antenne gebruikt .
ook wel zelf gewikkeld
gewoon via 220 pf aan stuurrooster van ech81
en van stuurrooster 1 mega ohm naar aarde
andere kant spoel via 4.7 nf naar de aarde .
en naar de avr
en overde spoel heen een draaicondensator van 500 pf
maar totaal geen ontvangst ,zonder draad antenne
waarom ik weet niet .

zie het schema ,dat gebruik ik en heb hier mee dubbele ontvangst
en dus de problemen .
maar zei al eerder als ik een andere radio bij mijn eigen buizenradio zet .
hoor ik 2 maal een draaggolf ,en dat is volgens mij niet goed .zal wel een spiegel wezen .
maar lijkt wel dat er daar door 2 keer gemixt wordt .
maar leg spul eerst maar aan de kant ,en zie wel
Laatst bewerkt 13 feb 2016 21:27 door joop220.
Graag Inloggen of een account aanmaken deelnemen aan het gesprek.
13 feb 2016 20:55 #59231
door Cees
Beantwoord door Cees in topic Problemen eigenbouw buizen radio
Ik weet nog dat ik toen ik bij Refena werkte,(importeur van o.a DDR radio's)
daar een overjarige radio voor een leuk prijsje mocht kopen.
In dat type Bernau, Nauwen radio zat geen ferriet antenne.
Maar dat was simpel op te lossen, een gereedschapsklemmetje op
de FM tuner dat de ferriet staaf vast hield, een stukje rubber er tussen,
de spoel op het schakelblok los nemen en daarvoor in de plaats
kwamen dan de vindingen op de ferriet staaf.
Het aantal windingen weet ik niet, want die zaten er al op.
Nu was het alleen nog een kwestie van afregelen en klaar
was Cees. Geen last van spiegels.
Als exp heb ik ook eens zo'n ferriet antenne boven op een
oude Philips "broodtrommel"radio gemaakt.
De antenne spoel los en de windingen ca 50 op de ferriet staaf
zelf gewikkeld, daar voor in de plaats.
Tja, dat was toen nog oude rommel om weg te gooien of
aan te knutselen. Die "broodtrommel" radio deed het er
wel op, maar op de draad antenne had ik meer zenders.
Dat was gewoon een "rechtuit"ontvanger.
Cees.
daar een overjarige radio voor een leuk prijsje mocht kopen.
In dat type Bernau, Nauwen radio zat geen ferriet antenne.
Maar dat was simpel op te lossen, een gereedschapsklemmetje op
de FM tuner dat de ferriet staaf vast hield, een stukje rubber er tussen,
de spoel op het schakelblok los nemen en daarvoor in de plaats
kwamen dan de vindingen op de ferriet staaf.
Het aantal windingen weet ik niet, want die zaten er al op.
Nu was het alleen nog een kwestie van afregelen en klaar
was Cees. Geen last van spiegels.
Als exp heb ik ook eens zo'n ferriet antenne boven op een
oude Philips "broodtrommel"radio gemaakt.
De antenne spoel los en de windingen ca 50 op de ferriet staaf
zelf gewikkeld, daar voor in de plaats.
Tja, dat was toen nog oude rommel om weg te gooien of
aan te knutselen. Die "broodtrommel" radio deed het er
wel op, maar op de draad antenne had ik meer zenders.
Dat was gewoon een "rechtuit"ontvanger.
Cees.
De volgende gebruiker (s) zei dank u: pieterv
Graag Inloggen of een account aanmaken deelnemen aan het gesprek.
13 feb 2016 20:21 - 13 feb 2016 20:37 #59229
door pieterv
Beantwoord door pieterv in topic Problemen eigenbouw buizen radio
@ Albert:
Bedoel je een ferriet antenne voorzet apparaatje dat je vervolgens aansluit op de antenne ingang van een radio zonder ferriet antenne? Daarover heb ik al eens geschreven op het NFOR: zie in de discussie www.gloeidraad.nl/radioforum/index.php?mode=thread&id=162662 en meer specifiek: www.gloeidraad.nl/radioforum/index.php?id=162701 Ik moet toegeven dat mijn ferriet antenne voorzet apparaatjes niet echt veel signaal afgeven zodat een gevoelige buizen radio nodig is (met een hoge HF ingangsimpedantie) of een extra versterker zoals het schema op: www.gloeidraad.nl/radioforum/index.php?id=162663
@ Albert en Joop:
Je kunt ook een ferriet antenne spoel direct aansluiten op de mengbuis. Bij een van mijn buizen radio's (origineel zonder ferriet antenne) heb ik dat gedaan. Het is eenvoudig een zaak de origineel ingebouwde HF spoel van de ingangskring te vervangen door de spoel op de ferriet staaf. Nu heb ik bij mijn radio een en ander omschakelbaar gemaakt zodat ik kan kiezen: de originele spoelen gebruiken met daarop een draad antenne aangesloten dan wel de spoel op de ferriet staaf als antenne gebruiken.
Bij mij werkt het toepassen van een ferriet antenne in een buizen radio prima. Dat in mijn geval de mengbuis een ECH42 is in plaats van een ECH81 maakt niets uit. Vanaf ongeveer 1953 begonnen fabrikanten van radio toestellen heel algemeen zowel de ECH81 als ferriet antennes in de radio's toe te passen. Wellicht een idee om in dit licht eens een aantal schema's van radio toestellen vanaf 1954 te bestuderen.
Hoe je een ferriet antenne maakt kun je bijvoorbeeld nalezen in het boekje van de Philips Pionier 1 junior radio, te downloaden van www.hansotten.com/index.php?page=pionier-i
(N.B. De aftakkingen op de ferriet antenne spoel (zo als bij de Pionier) heb je voor een buis radio niet nodig. Je moet de spoel tevens schuifbaar over de staaf maken zodat je de zelfinductie kunt instellen. Tevens moet je bij de bevestiging van een ferriet antenne er op letten dat je daarbij geen metalen "ring" om de staaf aanbrengt. Door zo een ring wordt de spoel kort gesloten en dan komt er dus geen HF sinaal meer uit de spoel op de ferriet staaf.)
Succes. Pieter.
Bedoel je een ferriet antenne voorzet apparaatje dat je vervolgens aansluit op de antenne ingang van een radio zonder ferriet antenne? Daarover heb ik al eens geschreven op het NFOR: zie in de discussie www.gloeidraad.nl/radioforum/index.php?mode=thread&id=162662 en meer specifiek: www.gloeidraad.nl/radioforum/index.php?id=162701 Ik moet toegeven dat mijn ferriet antenne voorzet apparaatjes niet echt veel signaal afgeven zodat een gevoelige buizen radio nodig is (met een hoge HF ingangsimpedantie) of een extra versterker zoals het schema op: www.gloeidraad.nl/radioforum/index.php?id=162663
@ Albert en Joop:
Je kunt ook een ferriet antenne spoel direct aansluiten op de mengbuis. Bij een van mijn buizen radio's (origineel zonder ferriet antenne) heb ik dat gedaan. Het is eenvoudig een zaak de origineel ingebouwde HF spoel van de ingangskring te vervangen door de spoel op de ferriet staaf. Nu heb ik bij mijn radio een en ander omschakelbaar gemaakt zodat ik kan kiezen: de originele spoelen gebruiken met daarop een draad antenne aangesloten dan wel de spoel op de ferriet staaf als antenne gebruiken.
Bij mij werkt het toepassen van een ferriet antenne in een buizen radio prima. Dat in mijn geval de mengbuis een ECH42 is in plaats van een ECH81 maakt niets uit. Vanaf ongeveer 1953 begonnen fabrikanten van radio toestellen heel algemeen zowel de ECH81 als ferriet antennes in de radio's toe te passen. Wellicht een idee om in dit licht eens een aantal schema's van radio toestellen vanaf 1954 te bestuderen.
Hoe je een ferriet antenne maakt kun je bijvoorbeeld nalezen in het boekje van de Philips Pionier 1 junior radio, te downloaden van www.hansotten.com/index.php?page=pionier-i
(N.B. De aftakkingen op de ferriet antenne spoel (zo als bij de Pionier) heb je voor een buis radio niet nodig. Je moet de spoel tevens schuifbaar over de staaf maken zodat je de zelfinductie kunt instellen. Tevens moet je bij de bevestiging van een ferriet antenne er op letten dat je daarbij geen metalen "ring" om de staaf aanbrengt. Door zo een ring wordt de spoel kort gesloten en dan komt er dus geen HF sinaal meer uit de spoel op de ferriet staaf.)
Succes. Pieter.
Laatst bewerkt 13 feb 2016 20:37 door pieterv. Reden: aanvullen tekst
Graag Inloggen of een account aanmaken deelnemen aan het gesprek.
13 feb 2016 18:19 #59226
door joop220
Beantwoord door joop220 in topic Problemen ferrietantenne
Hallo Albert
ja ik zit met zelfde probleem ,op de ferriet antenne niks .

bouw dan schema naar en niks .
weet op moment ook niet hoe dat kan
ja ik zit met zelfde probleem ,op de ferriet antenne niks .

bouw dan schema naar en niks .
weet op moment ook niet hoe dat kan
Graag Inloggen of een account aanmaken deelnemen aan het gesprek.
Minder
Meer
- Berichten: 186
13 feb 2016 15:23 #59221
door albert v v
Beantwoord door albert v v in topic Problemen ferrietantenne
Hallo Pieter,
ik heb het net zoals Joop geprobeerd een ferrietantenne op een oudere radio te schakelen gewoon in de antenne bus (met condensator). Maar dat bracht me helemaal niets !
Hoe moet men dat nu juist doen? moet er eerst extra spoel komen en een regelbare condensator?.
groeten,
albert
ik heb het net zoals Joop geprobeerd een ferrietantenne op een oudere radio te schakelen gewoon in de antenne bus (met condensator). Maar dat bracht me helemaal niets !
Hoe moet men dat nu juist doen? moet er eerst extra spoel komen en een regelbare condensator?.
groeten,
albert
Graag Inloggen of een account aanmaken deelnemen aan het gesprek.
13 feb 2016 13:09 - 13 feb 2016 13:22 #59219
door joop220
Beantwoord door joop220 in topic Problemen eigenbouw buizen radio
Laatst bewerkt 13 feb 2016 13:22 door joop220.
Graag Inloggen of een account aanmaken deelnemen aan het gesprek.