- Berichten: 201
Zelfbouw
Radford Phase Splitter
26 jun 2017 15:34 #67578
door pieterv
Beantwoord door pieterv in topic Radford Phase Splitter
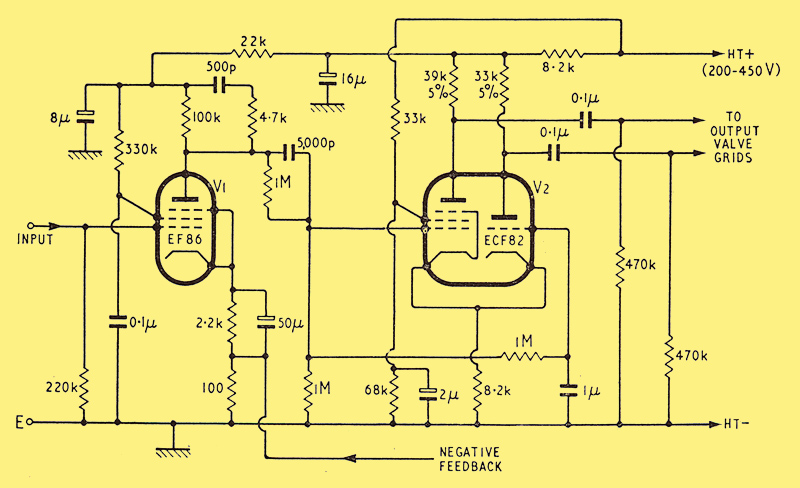
In de originele Radford fase splitser wordt een ecf82 toegepast, geen ecf80. Mogelijk maakt het gebruik van een ecf82 de werking van de fase splitser een stuk beter. Groet, Pieter.
Graag Inloggen of een account aanmaken deelnemen aan het gesprek.
26 jun 2017 15:04 - 26 jun 2017 15:15 #67576
door PE9ZZ
Tjerk, 9ZZ
Beantwoord door PE9ZZ in topic Radford Phase Splitter
Ik denk dat het gewoon long tailed pair gaat worden:
De tweede pentode is gewoon te vreemd aan het doen om ooit een goed resultaat te gaan geven. Miller capaciteit of niet:
A propos Miller, die zie je wel heel mooi in de simulatie van de LTP:
En, zoals hierboven is te zien, maakt het zoveel ook weer niet uit. Ik smijt de PoC weer terug de hoek in. Als ik weer de kolder in de kop krijg zet ik m'n soldeerbout wel weer aan. Wel jammer dat ik nu niet meer uitkom met de gloeidraad. Dat betekent dat ik voor de phase splitter weer AC 6.3 V moet gaan trekken. Ach, als dat alles is...
Hoe dan ook, een slecht resultaat is ook een resultaat. Misschien doe ik die maffe beun van Radford ook nog wel effe. Heb het nu toch opgebouwd. Wie weet levert het nog wat op ook!
De tweede pentode is gewoon te vreemd aan het doen om ooit een goed resultaat te gaan geven. Miller capaciteit of niet:
A propos Miller, die zie je wel heel mooi in de simulatie van de LTP:
En, zoals hierboven is te zien, maakt het zoveel ook weer niet uit. Ik smijt de PoC weer terug de hoek in. Als ik weer de kolder in de kop krijg zet ik m'n soldeerbout wel weer aan. Wel jammer dat ik nu niet meer uitkom met de gloeidraad. Dat betekent dat ik voor de phase splitter weer AC 6.3 V moet gaan trekken. Ach, als dat alles is...
Hoe dan ook, een slecht resultaat is ook een resultaat. Misschien doe ik die maffe beun van Radford ook nog wel effe. Heb het nu toch opgebouwd. Wie weet levert het nog wat op ook!
Tjerk, 9ZZ
Laatst bewerkt 26 jun 2017 15:15 door PE9ZZ.
Graag Inloggen of een account aanmaken deelnemen aan het gesprek.
26 jun 2017 13:31 #67575
door PE9ZZ
Tjerk, 9ZZ
Beantwoord door PE9ZZ in topic Radford Phase Splitter
Nou, ik ben intussen wel helemaal vastgelopen. De simulatie beloofde meer dan dat-ie waarmaakte. Zo zie je maar weer, een model moet je ook niet altijd geloven. De pentode van de ECF80 heeft een schermroosterstroom van nul en dat kan natuurlijk helemaal niet. Ik had de boel in m'n Joepie Chinaversterker geprakt en er heel gauw weer uitgehaald want er gebeurden zulke rare dingen. Het grootste probleem (afgezien van die I(g2)) is dat de EF86 ergens door wordt belast. De simulatie heeft het daar helemaal niet over en belooft gouden bergen. Ik denk dat ergens een diode ontstaat waardoor de positieve helft van de sinus wordt afgekapt en de boel dus gigantisch vervormt. Ik denk dat ik nu dezelfde problemen ondervind die meneer Bailey ook ondervond en die daardoor (en Radford) die achtelijke spanningsdeler (met AC overbrugging) moest toepassen:
Ik had nog een briljante ingeving: als ik het schermrooster van de ECF80 nu eens op de anode aansloot en voor AC ontkoppel dan gooit de schermroosterstroom geen roet meer in het eten. Helaas tenenkaas, zo werkt het dus niet. Hierdoor kwam ik er wel achter dat het model incompleet is. Wel een beetje een faal van meneer Koren. Met een EF86 gaat het wel goed. Die heeft althans wel I(g2).
Ik heb de boel effe in de hoek gesmeten en ben wat anders gaan doen. Eerst maar eens wat inspiratie opdoen...
Ik had nog een briljante ingeving: als ik het schermrooster van de ECF80 nu eens op de anode aansloot en voor AC ontkoppel dan gooit de schermroosterstroom geen roet meer in het eten. Helaas tenenkaas, zo werkt het dus niet. Hierdoor kwam ik er wel achter dat het model incompleet is. Wel een beetje een faal van meneer Koren. Met een EF86 gaat het wel goed. Die heeft althans wel I(g2).
Ik heb de boel effe in de hoek gesmeten en ben wat anders gaan doen. Eerst maar eens wat inspiratie opdoen...
Tjerk, 9ZZ
Graag Inloggen of een account aanmaken deelnemen aan het gesprek.
26 jun 2017 12:52 #67573
door Roel
Beantwoord door Roel in topic Radford Phase Splitter
Die plot belooft heel wat, Tjerk.
Nu nog de proef op de som in je versterker. Ben benieuwd!
Groeten, Roel
Nu nog de proef op de som in je versterker. Ben benieuwd!
Groeten, Roel
Graag Inloggen of een account aanmaken deelnemen aan het gesprek.
25 jun 2017 17:01 - 25 jun 2017 17:08 #67571
door PE9ZZ
Tjerk, 9ZZ
Beantwoord door PE9ZZ in topic Radford Phase Splitter
Hm. Het helpt om de fase goed te hebben:
Nu heb ik geen oscillator meer. Met deze config is de gain ongeveer 40x (32 dB). Omdat de buizen niet 100% zijn wijken de metingen nogal af van de simulatie. Ook kan ik op m'n werkbank slechts 350 V maken. De eindtest zal in m'n Joepie China chassis moeten plaatsvinden.
Overigens kan ik wel 100 Vpp maken zonder enige vervorming. Met de concertina is dat totaal onmogelijk en blijft het hangen bij (ik meen) 50 Vpp. De KT88's hebben echt meer nodig om volledig uitgestuurd te kunnen worden.
Nu heb ik geen oscillator meer. Met deze config is de gain ongeveer 40x (32 dB). Omdat de buizen niet 100% zijn wijken de metingen nogal af van de simulatie. Ook kan ik op m'n werkbank slechts 350 V maken. De eindtest zal in m'n Joepie China chassis moeten plaatsvinden.
Overigens kan ik wel 100 Vpp maken zonder enige vervorming. Met de concertina is dat totaal onmogelijk en blijft het hangen bij (ik meen) 50 Vpp. De KT88's hebben echt meer nodig om volledig uitgestuurd te kunnen worden.
Tjerk, 9ZZ
Laatst bewerkt 25 jun 2017 17:08 door PE9ZZ.
Graag Inloggen of een account aanmaken deelnemen aan het gesprek.
25 jun 2017 13:41 #67567
door PE9ZZ
Tjerk, 9ZZ
Beantwoord door PE9ZZ in topic Radford Phase Splitter
Nu staat niets me meer in de weg om
meneer Bailey's ontwerp
in m'n Joepie China versterker toe te passen. Behalve dan dat ik nog effe een schemaatje nodig heb. Daartoe LTSpice XVII erbij gehaald en de testschakeling onderzocht:
Dit is de standalone versie om de simulatie te kunnen testen. De phase splitter zelf heeft veel teveel gain om goed te kunnen meten. Gelukkig is de simulatie geduldig en is het daar geen enkel problem:
De plot is geheel volgens de belofte in het originele artikel:
Bijgevoegd nog de simulatie en Koren's tube library-
Dit is de standalone versie om de simulatie te kunnen testen. De phase splitter zelf heeft veel teveel gain om goed te kunnen meten. Gelukkig is de simulatie geduldig en is het daar geen enkel problem:
De plot is geheel volgens de belofte in het originele artikel:
Bijgevoegd nog de simulatie en Koren's tube library-
Tjerk, 9ZZ
De volgende gebruiker (s) zei dank u: Cees PA1DBA
Graag Inloggen of een account aanmaken deelnemen aan het gesprek.