- Berichten: 296
Hi-Q apparatuur
Vraag over EF86 voorversterker in B7X73A
20 apr 2021 22:22 #90013
door paulsnip
Beantwoord door paulsnip in topic Vraag over EF86 voorversterker in B7X73A
Aanvulling:
Zowel voor de stand Xtal als de stand Dyn zou een verdubbeling van de signaalsterkte prima zijn. Xtal oud is 500mV repro Keramisch 200mV. Dynamisch oud is ca 20 mV nieuw dynamisch is maximaal 8 a 10 mV, maar 5 mV is het meest voorkomende.
Zowel voor de stand Xtal als de stand Dyn zou een verdubbeling van de signaalsterkte prima zijn. Xtal oud is 500mV repro Keramisch 200mV. Dynamisch oud is ca 20 mV nieuw dynamisch is maximaal 8 a 10 mV, maar 5 mV is het meest voorkomende.
Graag Inloggen of een account aanmaken deelnemen aan het gesprek.
20 apr 2021 22:14 - 20 apr 2021 22:18 #90012
door paulsnip
Vraag over EF86 voorversterker in B7X73A werd gestart door paulsnip
Bij deze een verzoek om wat input van de echte buizenkenners:
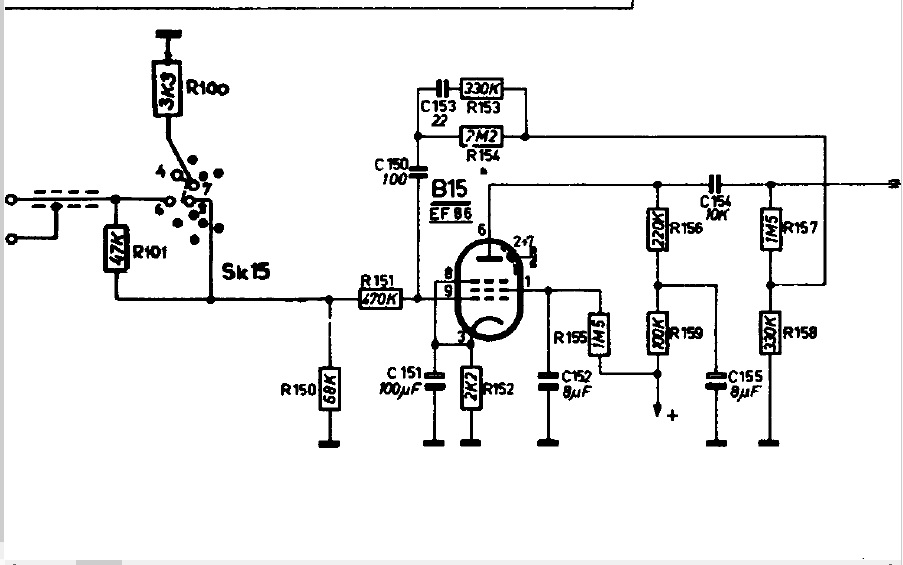
Ter verduidelijking heb ik het schema van de voorversterker van de B7X73A toegevoegd.
Probleem: De voorversterker van de B7X73A versterkt te weinig om met de tegenwoordig leverbare elementen te werken. Zowel de huidige magnetisch dynamische elementen als ook de keramische elementen hebben een lagere afgifte dan de oude magnetisch dynamische elementen respectievelijk de oude kristal elementen.
Momenteel heb ik een werkbare oplossing gevonden door een keramisch repro element te gebruiken en de versterker in de stand X-tal te zetten. Dit is achterop de radio om te schakelen en is SK15 in het schema. In de stand X-tal wordt er gewoon een weerstand van 3,3 kOhm (r100) over het ingaande signaal gezet om dit te verzwakken. Deze weerstand heb ik vervangen door een 10 kOhm weerstand en kan hiermee een heel aardig niveau bereiken. Iets zachter dan de (iets te luide) FM. Maar werkbaar. Echt HiFi zal het wel niet zijn. En de platenkrasser van Philips is ook niet echt High End. (zie foto's voor de huidige setup).
De wens is om een goed, modern, magnetisch dynamisch element te kunnen gaan gebruiken op een goede platenspeler. Een Lenco L70 of iets dergelijks. En dan zonder een losse voorversterker.
De EF86 "an sich" is prima geschikt als phono voorversterker lees je in de diverse audio fora. Mijn kennis gaat niet ver genoeg om het hele schema vaan de voorversterker te ontleden. Maar de hoofdlijnen snap ik.
Een element heeft een zekere belasting nodig om goed te werken. Daar zorgen volgens mij weerstanden r150 en r100 voor. Waarbij r100 tevens zorgt voor het verzwakken van het signaal van een kristal element. Beetje aparte constructie. Eerst verzwakken en daarna weer versterken, maar dit terzijde. Het signaal gaat dus ten alle tijde door de EF86 voorversterker.
r151 is een weerstand van 470 kOhm en deze zit in de signaal leiding. De weerstanden van deze waarde gaan vaak stuk in de Philips toestellen van deze bouwjaren. Dus ik ga hem sowieso preventief vervangen. Het lijkt mij dat deze r151 het signaal ook behoorlijk verzwakt. En bij andere voorversterker ontwerpen met de EF86 is deze weerstand helemaal niet aanwezig.
Dus de vraag is: Als ik deze weerstand weglaat, of een lagere waarde neem, wordt het signaal dat uit de voorversterker komt dan hoger? Natuurlijk kan ik het proberen. Maar misschien dat iemand met iets meer kennis zijn licht er eens op wil laten schijnen?
Zelfs het vervangen door een 500k potmeter is een optie denk ik. Dan kun je de signaalsterkte regelen. Met afgeschermde kabel achterop het toestel. Of binnenin de metalen behuizing van de voorversterker uiteraard.
Ter verduidelijking heb ik het schema van de voorversterker van de B7X73A toegevoegd.
Probleem: De voorversterker van de B7X73A versterkt te weinig om met de tegenwoordig leverbare elementen te werken. Zowel de huidige magnetisch dynamische elementen als ook de keramische elementen hebben een lagere afgifte dan de oude magnetisch dynamische elementen respectievelijk de oude kristal elementen.
Momenteel heb ik een werkbare oplossing gevonden door een keramisch repro element te gebruiken en de versterker in de stand X-tal te zetten. Dit is achterop de radio om te schakelen en is SK15 in het schema. In de stand X-tal wordt er gewoon een weerstand van 3,3 kOhm (r100) over het ingaande signaal gezet om dit te verzwakken. Deze weerstand heb ik vervangen door een 10 kOhm weerstand en kan hiermee een heel aardig niveau bereiken. Iets zachter dan de (iets te luide) FM. Maar werkbaar. Echt HiFi zal het wel niet zijn. En de platenkrasser van Philips is ook niet echt High End. (zie foto's voor de huidige setup).
De wens is om een goed, modern, magnetisch dynamisch element te kunnen gaan gebruiken op een goede platenspeler. Een Lenco L70 of iets dergelijks. En dan zonder een losse voorversterker.
De EF86 "an sich" is prima geschikt als phono voorversterker lees je in de diverse audio fora. Mijn kennis gaat niet ver genoeg om het hele schema vaan de voorversterker te ontleden. Maar de hoofdlijnen snap ik.
Een element heeft een zekere belasting nodig om goed te werken. Daar zorgen volgens mij weerstanden r150 en r100 voor. Waarbij r100 tevens zorgt voor het verzwakken van het signaal van een kristal element. Beetje aparte constructie. Eerst verzwakken en daarna weer versterken, maar dit terzijde. Het signaal gaat dus ten alle tijde door de EF86 voorversterker.
r151 is een weerstand van 470 kOhm en deze zit in de signaal leiding. De weerstanden van deze waarde gaan vaak stuk in de Philips toestellen van deze bouwjaren. Dus ik ga hem sowieso preventief vervangen. Het lijkt mij dat deze r151 het signaal ook behoorlijk verzwakt. En bij andere voorversterker ontwerpen met de EF86 is deze weerstand helemaal niet aanwezig.
Dus de vraag is: Als ik deze weerstand weglaat, of een lagere waarde neem, wordt het signaal dat uit de voorversterker komt dan hoger? Natuurlijk kan ik het proberen. Maar misschien dat iemand met iets meer kennis zijn licht er eens op wil laten schijnen?
Zelfs het vervangen door een 500k potmeter is een optie denk ik. Dan kun je de signaalsterkte regelen. Met afgeschermde kabel achterop het toestel. Of binnenin de metalen behuizing van de voorversterker uiteraard.
Laatst bewerkt 20 apr 2021 22:18 door paulsnip.
Graag Inloggen of een account aanmaken deelnemen aan het gesprek.