- Berichten: 3357
Hi-Q apparatuur
Vraag over EF86 voorversterker in B7X73A
22 apr 2021 09:32 - 22 apr 2021 10:05 #90065
door RR1957
Nee, dat is logisch, want zoals ik al eerder schreef, waren er nog geen stereo elementen toen de Hi-Q's of welke andere radio in die jaren werden ontwikkeld.
Wat dat betreft is elk stereo element dat je er op zet al niet authentiek.
Er zijn echter talloze mono elementen beschikbaar voor de mono radio's en mono installaties. Maar die authenticiteit willen we niet.
Het verbaasd me eigenlijk niet zo dat het resultaat van Philips elementen op de Philips vv het beter doen dan andere merken elementen.
Daarbij worden ook nog eens stereo elementen op deze mono vv gezet. Dat is nooit de bedoeling geweest, maar willen wij dat achteraf bewerkstelligen omdat we zuinig op onze stereo platen zijn. Meer is het eigenlijk niet.
Door de rake constatering van Bert zal een (stereo) element van elk ander merk het altijd beter doen op een externe en bijpassend bedoelde stereo voorversterker tussen dit element en de mono versterker.
Uiteraard is de aanpassing van de Philips vv een avontuur en uitdaging, maar het zal niet gelijkwaardig of beter worden dan het op eenvoudige wijze toepassen van een bijpassende externe vv bij elk stereo element van andere merken, vintage of niet vintage.
Een eenvoudige externe vv van enkele tientjes is ruim voldoende om een heel fraai resultaat in de weergave van muziek op platen te verkrijgen uit deze mono radio combinaties.
Authentieker zal je het niet krijgen want zo zal men het eind jaren vijftig, begin jaren zestig aldus ook uitgevoerd hebben, indien men dat wilde.
Overigens maakten de meesten zich niet druk bij het gebruik van een mono element op de toenmalige stereo platen. Het is zelfs de vraag of men op de hoogte was van het feit dat een mono element van toen op den duur niet geweldig was voor de stereo plaat. Deze platen werden uiteindelijk in de winkel verkocht met de opmerking (op de hoes) dat ze ook 'monoraul' af te spelen waren.
Het is meer het feit dat wij er ons heden ten dage druk om maken.
Ik kan me de vondst van de B6X62A nog wel herinneren, die de beheerder van dit forum en mijn persoontje vonden in Rotterdam, nog geheel aanwezig zoals hij was geïnstalleerd in 1958, gekocht bij de Bijenkorf. Daar zat gewoon een mono platenspeler bij met mono elementen waar onder de AG3020 en 3021, samen met de AG9005 voorversterker. De platen die erbij zaten waren allen van recentere datum en stereo.
B6X62A nog in zijn oorspronkelijke opstelling van 1958
In de Shure catalogus van begin jaren zestig vond ik trouwens deze pagina.
Vriendelijke groet, RenéR
Als je naald maar goed is
Beantwoord door RR1957 in topic Vraag over EF86 voorversterker in B7X73A
Probleem voor mij is dat er geen elementen (meer) zijn waar deze radio destijds voor ontwikkeld is en die ook stereo platen af kunnen spelen.
Nee, dat is logisch, want zoals ik al eerder schreef, waren er nog geen stereo elementen toen de Hi-Q's of welke andere radio in die jaren werden ontwikkeld.
Er zijn echter talloze mono elementen beschikbaar voor de mono radio's en mono installaties. Maar die authenticiteit willen we niet.
Het verbaasd me eigenlijk niet zo dat het resultaat van Philips elementen op de Philips vv het beter doen dan andere merken elementen.
Daarbij worden ook nog eens stereo elementen op deze mono vv gezet. Dat is nooit de bedoeling geweest, maar willen wij dat achteraf bewerkstelligen omdat we zuinig op onze stereo platen zijn. Meer is het eigenlijk niet.
Door de rake constatering van Bert zal een (stereo) element van elk ander merk het altijd beter doen op een externe en bijpassend bedoelde stereo voorversterker tussen dit element en de mono versterker.
Uiteraard is de aanpassing van de Philips vv een avontuur en uitdaging, maar het zal niet gelijkwaardig of beter worden dan het op eenvoudige wijze toepassen van een bijpassende externe vv bij elk stereo element van andere merken, vintage of niet vintage.
Een eenvoudige externe vv van enkele tientjes is ruim voldoende om een heel fraai resultaat in de weergave van muziek op platen te verkrijgen uit deze mono radio combinaties.
Authentieker zal je het niet krijgen want zo zal men het eind jaren vijftig, begin jaren zestig aldus ook uitgevoerd hebben, indien men dat wilde.
Overigens maakten de meesten zich niet druk bij het gebruik van een mono element op de toenmalige stereo platen. Het is zelfs de vraag of men op de hoogte was van het feit dat een mono element van toen op den duur niet geweldig was voor de stereo plaat. Deze platen werden uiteindelijk in de winkel verkocht met de opmerking (op de hoes) dat ze ook 'monoraul' af te spelen waren.
Het is meer het feit dat wij er ons heden ten dage druk om maken.
Ik kan me de vondst van de B6X62A nog wel herinneren, die de beheerder van dit forum en mijn persoontje vonden in Rotterdam, nog geheel aanwezig zoals hij was geïnstalleerd in 1958, gekocht bij de Bijenkorf. Daar zat gewoon een mono platenspeler bij met mono elementen waar onder de AG3020 en 3021, samen met de AG9005 voorversterker. De platen die erbij zaten waren allen van recentere datum en stereo.
B6X62A nog in zijn oorspronkelijke opstelling van 1958
In de Shure catalogus van begin jaren zestig vond ik trouwens deze pagina.
Vriendelijke groet, RenéR
Als je naald maar goed is
Laatst bewerkt 22 apr 2021 10:05 door RR1957.
Graag Inloggen of een account aanmaken deelnemen aan het gesprek.
22 apr 2021 08:08 - 22 apr 2021 08:14 #90063
door paulsnip
Beantwoord door paulsnip in topic Vraag over EF86 voorversterker in B7X73A
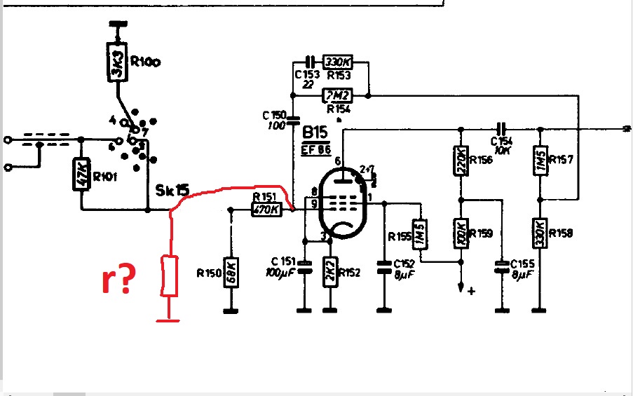
Ik zie nu dat de "r?" niet gaat werken, want die beïnvloedt ook de weerstand naar de aarde op het terugkoppelcircuit.
Misschien nog een optie om R151 te vervangen door ca 300 kOhm en R150 door ca 150 kOhm de weerstand naar aarde voor de terugkoppeling blijft dan gelijk en het toegevoerde signaal zou hoger moeten zijn.
Misschien nog een optie om R151 te vervangen door ca 300 kOhm en R150 door ca 150 kOhm de weerstand naar aarde voor de terugkoppeling blijft dan gelijk en het toegevoerde signaal zou hoger moeten zijn.
Laatst bewerkt 22 apr 2021 08:14 door paulsnip.
Graag Inloggen of een account aanmaken deelnemen aan het gesprek.
22 apr 2021 07:57 - 22 apr 2021 08:02 #90062
door paulsnip
Terugkomend op weerstand R151 van 470 kOhm. Deze is nodig voor het terugkoppelcircuit. Ik snap het terugkoppelcircuit. Heb het bij een B7X43A al eens aangepast om wat meer bas te krijgen. Maar ik snap niet zo goed waarom de weerstand van 470 kOhm hier zo belangrijk is. Natuurlijk neem ik met liefde van de experts aan dat dit zo is. Ik heb gewoon niet genoeg kennis en ervaring om dit tegen te spreken
. Het is dus zo dat het terugkoppelingssignaal op het rooster van EF86 gezet wordt en dat het signaal een aardpunt nodig heeft door weerstand R151 en R150. Wat nu als ik het rooster dit aardpunt geef via een weerstand van 470+68KOhm. En dan het signaal van het element na deze weerstand op het rooster zet? Of is dat een hele simplistische gedachte?
Beantwoord door paulsnip in topic Vraag over EF86 voorversterker in B7X73A
De weerstand R151 van 470 kOhm maakt deel uit van de tegenkoppeling over de EF86 (samen met R154, 157 en 158). Deze weerstanden bepalen de versterking bij 1000 Hz, dat zal ca 20x wezen. C150 en 153 doen niet mee bij deze frequentie. Maak je nu R151 4x zo klein dan wordt de versterking 4x zo groot ca 80x. Om de RIAA-curve te blijven volgen moet de versterking bij 50 Hz ook 4x zo groot worden: 800x. En dat kan de EF86 niet leveren. Immers de maximale versterking is 200x. Het gevolg is te weinig versterking van de lage tonen.
Groet, Jan
Terugkomend op weerstand R151 van 470 kOhm. Deze is nodig voor het terugkoppelcircuit. Ik snap het terugkoppelcircuit. Heb het bij een B7X43A al eens aangepast om wat meer bas te krijgen. Maar ik snap niet zo goed waarom de weerstand van 470 kOhm hier zo belangrijk is. Natuurlijk neem ik met liefde van de experts aan dat dit zo is. Ik heb gewoon niet genoeg kennis en ervaring om dit tegen te spreken
Laatst bewerkt 22 apr 2021 08:02 door paulsnip.
Graag Inloggen of een account aanmaken deelnemen aan het gesprek.
22 apr 2021 07:43 #90061
door paulsnip
Beantwoord door paulsnip in topic Vraag over EF86 voorversterker in B7X73A
Ik ben een beetje overweldigd door de vele antwoorden! Dank daarvoor.
De versterking is dus te halen, maar dan zit je met de RIAA curve. Had ik zo nog niet bekeken. De EF 86 kan 200 keer versterken. Dat betekent dat 5 mV 1000mV wordt. Dat is ruim voloende. Vanaf 200mV input op de versterker van de radio is al werkbaar en 350 mV is prima. Het lijn uitgang niveau van bijvoorbeeld een cd speler of bluetooth module is volgens mij 500 mV.
Wat ik nu eigenlijk wil doen: Ik heb eens een B7X73A opgestuurd naar iemand die hem zou reviseren. Deze is stuk gegaan tijdens transport. Keurig geregeld door DHL. Dus de koper heeft zijn geld terug gekregen. Ik ga proberen dit toestel terug te krijgen. Dan heb ik een mooi proefkonijn en een extra voorversterker. Kan het spul dan zo uitwisselen als ik het naar het zin krijg.
Voorlopig werkt het met het repro keramisch element ook.
Probleem voor mij is dat er geen elementen (meer) zijn waar deze radio destijds voor ontwikkeld is en die ook stereo platen af kunnen spelen.
De versterking is dus te halen, maar dan zit je met de RIAA curve. Had ik zo nog niet bekeken. De EF 86 kan 200 keer versterken. Dat betekent dat 5 mV 1000mV wordt. Dat is ruim voloende. Vanaf 200mV input op de versterker van de radio is al werkbaar en 350 mV is prima. Het lijn uitgang niveau van bijvoorbeeld een cd speler of bluetooth module is volgens mij 500 mV.
Wat ik nu eigenlijk wil doen: Ik heb eens een B7X73A opgestuurd naar iemand die hem zou reviseren. Deze is stuk gegaan tijdens transport. Keurig geregeld door DHL. Dus de koper heeft zijn geld terug gekregen. Ik ga proberen dit toestel terug te krijgen. Dan heb ik een mooi proefkonijn en een extra voorversterker. Kan het spul dan zo uitwisselen als ik het naar het zin krijg.
Voorlopig werkt het met het repro keramisch element ook.
Probleem voor mij is dat er geen elementen (meer) zijn waar deze radio destijds voor ontwikkeld is en die ook stereo platen af kunnen spelen.
Graag Inloggen of een account aanmaken deelnemen aan het gesprek.
22 apr 2021 00:55 - 22 apr 2021 02:06 #90058
door Bert Kn
Mvg.
Bert
Beantwoord door Bert Kn in topic Vaag over EF86 voorversterker in B7X73A
Jan schreef.
Andere factoren die mee kunnen spelen zijn de belastingsweerstand en/of capaciteit van het element. Ook deze kunnen van invloed zijn op de ervaring van het element.
Hoi Jan,
Ik denk ook dat belastingsweerstand en/of capaciteit van het element meespelen.
Om de een of andere manier matched dit Philips element beter met de Philips buizenversterkers dan de eerder door mij genoemde elementen van een ander fabricaat.
Dat merk ik ook bij de stereo versterkers zoals de AG9014 en de AG9015.
Andere factoren die mee kunnen spelen zijn de belastingsweerstand en/of capaciteit van het element. Ook deze kunnen van invloed zijn op de ervaring van het element.
Hoi Jan,
Ik denk ook dat belastingsweerstand en/of capaciteit van het element meespelen.
Om de een of andere manier matched dit Philips element beter met de Philips buizenversterkers dan de eerder door mij genoemde elementen van een ander fabricaat.
Dat merk ik ook bij de stereo versterkers zoals de AG9014 en de AG9015.
Mvg.
Bert
Laatst bewerkt 22 apr 2021 02:06 door Bert Kn.
Graag Inloggen of een account aanmaken deelnemen aan het gesprek.
22 apr 2021 00:40 - 22 apr 2021 00:41 #90057
door Jan Bus
Beantwoord door Jan Bus in topic Vaag over EF86 voorversterker in B7X73A
Ok Bert,
Het is duidelijk. Ik snap wat je bedoelt. Heb deze ervaring ook: Als de gevoeligheid wat te kort schiet dan is de totaal indruk niet prettig meer. Ik heb liever wat extra gevoeligheid. Bv. Ep'tjes op 45 toeren uit de jaren 50 hebben geringe modulatie zodat het volume ver opgezet moet worden. Ik ervaar bij mijn AG9128 dat hij net niet meer volledig uitgestuurd kan worden worden.
Andere factoren die mee kunnen spelen zijn de belastingsweerstand en/of capaciteit van het element. Ook deze kunnen van invloed zijn op de ervaring van het element. Het een is er meer gevoelig voor dan het andere.
Groet, Jan
Het is duidelijk. Ik snap wat je bedoelt. Heb deze ervaring ook: Als de gevoeligheid wat te kort schiet dan is de totaal indruk niet prettig meer. Ik heb liever wat extra gevoeligheid. Bv. Ep'tjes op 45 toeren uit de jaren 50 hebben geringe modulatie zodat het volume ver opgezet moet worden. Ik ervaar bij mijn AG9128 dat hij net niet meer volledig uitgestuurd kan worden worden.
Andere factoren die mee kunnen spelen zijn de belastingsweerstand en/of capaciteit van het element. Ook deze kunnen van invloed zijn op de ervaring van het element. Het een is er meer gevoelig voor dan het andere.
Groet, Jan
Laatst bewerkt 22 apr 2021 00:41 door Jan Bus.
De volgende gebruiker (s) zei dank u: Bert Kn
Graag Inloggen of een account aanmaken deelnemen aan het gesprek.