- Berichten: 8920
Hi-Q apparatuur
Vraag over EF86 voorversterker in B7X73A
22 apr 2021 12:08 #90071
door Huub
Beantwoord door Huub in topic Vaag over EF86 voorversterker in B7X73A
mooi schema staat er ook
de benodigde stromen bij ?
voor de goede werking
huub
de benodigde stromen bij ?
voor de goede werking
huub
Graag Inloggen of een account aanmaken deelnemen aan het gesprek.
- Cees PA1DBA
- [Cees PA1DBA]
-
- Offline
- Cees
Minder
Meer
- Berichten: 2957
22 apr 2021 12:04 - 22 apr 2021 12:09 #90070
door Cees PA1DBA
Cees- pa1dba
Beantwoord door Cees PA1DBA in topic Vaag over EF86 voorversterker in B7X73A
@Robert,
de tegenkoppeling is uitsluitend ac ,en staat ongeacht aansturing in verhouding met het aangeboden signaal.
dus zowel bij zachte als harde muziek passages blijft de Riaa curve overeind.
De dc instelling wordt door de g1 weerstand naar massa gewaarborgd.
de tegenkoppeling is uitsluitend ac ,en staat ongeacht aansturing in verhouding met het aangeboden signaal.
dus zowel bij zachte als harde muziek passages blijft de Riaa curve overeind.
De dc instelling wordt door de g1 weerstand naar massa gewaarborgd.
Cees- pa1dba
Laatst bewerkt 22 apr 2021 12:09 door Cees PA1DBA.
Graag Inloggen of een account aanmaken deelnemen aan het gesprek.
- Cees PA1DBA
- [Cees PA1DBA]
-
- Offline
- Cees
Minder
Meer
- Berichten: 2957
22 apr 2021 11:56 #90069
door Cees PA1DBA
Cees- pa1dba
Beantwoord door Cees PA1DBA in topic Vaag over EF86 voorversterker in B7X73A
@Paul,
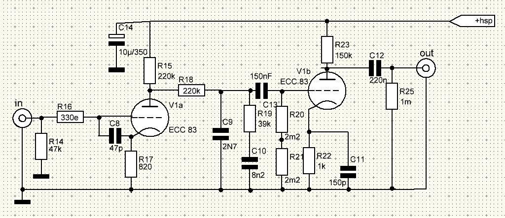
Als je de mogelijk hebt van een sloop voorversterker blikje, zou je onderstaande schakeling kunnen overwegen.
Heb hier bewust gekozen voor Riaa filtering tussen de buishelften van de ECC83 ,zodat zowel de belasting aan de in en uitgang
deze niet verstoren.
deze schakeling is getest met een Shure M75 en GP400 element.
Mocht je meer waarde hechten aan je eigen luisterplezier dan originaliteit ,kan je gewoon de kniptang in die EF86 zetten.
(Uit een oldtimer sloop je toch ook de gelijkstroom-dynamo en vervang die voor een moderne wisselstroom als je dagelijks betrouwbaar wilt rijden)
Als je de mogelijk hebt van een sloop voorversterker blikje, zou je onderstaande schakeling kunnen overwegen.
Heb hier bewust gekozen voor Riaa filtering tussen de buishelften van de ECC83 ,zodat zowel de belasting aan de in en uitgang
deze niet verstoren.
deze schakeling is getest met een Shure M75 en GP400 element.
Mocht je meer waarde hechten aan je eigen luisterplezier dan originaliteit ,kan je gewoon de kniptang in die EF86 zetten.
(Uit een oldtimer sloop je toch ook de gelijkstroom-dynamo en vervang die voor een moderne wisselstroom als je dagelijks betrouwbaar wilt rijden)
Cees- pa1dba
De volgende gebruiker (s) zei dank u: paulsnip
Graag Inloggen of een account aanmaken deelnemen aan het gesprek.
- Robert Gribnau
- [Robert Gribnau]
-
Minder
Meer
22 apr 2021 11:40 #90068
door Robert Gribnau
Beantwoord door Robert Gribnau in topic Vraag over EF86 voorversterker in B7X73A
Ik probeer het allemaal te begrijpen maar dat valt nog niet mee.
Als er alleen naar de dc-instelling van de EF86 wordt gekeken, zonder ingangssignaal, dan zie ik niet hoe en waarom de dc-instelling zou veranderen wanneer R151 wordt verlaagd.
Nu denk ik te lezen dat de instelling van de EF86 verandert door het (tegengekoppelde) ac-signaal. Ik begrijp niet goed hoe dat dan werkt. Betekent dit dan ook dat de instelling van de EF86 afhankelijk is van de sterkte en aard van het ingangssignaal en dus in bedrijf veranderlijk is?
Groet,
Robert
Als er alleen naar de dc-instelling van de EF86 wordt gekeken, zonder ingangssignaal, dan zie ik niet hoe en waarom de dc-instelling zou veranderen wanneer R151 wordt verlaagd.
Nu denk ik te lezen dat de instelling van de EF86 verandert door het (tegengekoppelde) ac-signaal. Ik begrijp niet goed hoe dat dan werkt. Betekent dit dan ook dat de instelling van de EF86 afhankelijk is van de sterkte en aard van het ingangssignaal en dus in bedrijf veranderlijk is?
Groet,
Robert
Graag Inloggen of een account aanmaken deelnemen aan het gesprek.
22 apr 2021 10:32 #90067
door PE9ZZ
Het is ook wat lastig voor te stellen. R151 zet de spanning aan de ingang om in een stroom. Die stroom wil ergens heen. Die kan alleen maar het RIAA netwerk in want het rooster van de EF86 heeft een zeer hoge impendantie. Daardoor stijgt de spanning van het rooster. De pentode gaat dat tegenwerken want de kathode is geaard. Dat is de reden dat het een virtueel aardpunt wordt want de buis stelt zich zo in dat zijn rooster de kathode volgt. Omdat de buis zich anders gaat instellen verandert de anodespanning mee zodat via het RIAA netwerk de roosterspanning weer nul wordt. Doordat de versterking van de buis eindig is ontstaat er een kleine afwijking. Die is de reden dat het veranderen van de versterking door aanpassing van R151 invloed heeft op de RIAA correctie.
Tjerk, 9ZZ
Beantwoord door PE9ZZ in topic Vaag over EF86 voorversterker in B7X73A
Maar ik snap niet zo goed waarom de weerstand van 470 kOhm hier zo belangrijk is
Het is ook wat lastig voor te stellen. R151 zet de spanning aan de ingang om in een stroom. Die stroom wil ergens heen. Die kan alleen maar het RIAA netwerk in want het rooster van de EF86 heeft een zeer hoge impendantie. Daardoor stijgt de spanning van het rooster. De pentode gaat dat tegenwerken want de kathode is geaard. Dat is de reden dat het een virtueel aardpunt wordt want de buis stelt zich zo in dat zijn rooster de kathode volgt. Omdat de buis zich anders gaat instellen verandert de anodespanning mee zodat via het RIAA netwerk de roosterspanning weer nul wordt. Doordat de versterking van de buis eindig is ontstaat er een kleine afwijking. Die is de reden dat het veranderen van de versterking door aanpassing van R151 invloed heeft op de RIAA correctie.
Tjerk, 9ZZ
Graag Inloggen of een account aanmaken deelnemen aan het gesprek.
22 apr 2021 10:24 - 22 apr 2021 10:35 #90066
door Huub
Beantwoord door Huub in topic Vraag over EF86 voorversterker in B7X73A
De Pickering V 15 elementen doehet ook redelijk
Tja men zal een versterker vol moeten sturen anders
krijgt men ook geen voldoende aan watt,s uit de spiekers
De 470K moet blijven zitten aan het stuur rooster van de ef 86
als men deze weg neemt dan is ook het rooster negen tief niet goed meer
en er vloeit meer gevoelig heit sinjaal van het rooster via de 68k naar massa
met gevolg minder versterking .. Men kan beter wat ik onder vonden heeft
ALLEEN de 68K . vervangen voor 100 K . gezien men een modern
stereo element gebruikt met de belasting af sluiting van 2x 47 .k
als men deze vervangt met 100 k dan krijgt men ook wat meer
element output op het stuur rooster .. dat heb ik ook opgemerkt
En niet rommellen aan de RIAA .. minder basse geeft ook minder af giften
gewoon alles laten zo .
Ja de kast AG 9128..met dat dyn ef 86 dat speelt redelijk wel
maar ook in het schema staat dat hij meer brom heeft met dyn gebruik
resultaat is dat de gehelen ECC 83 vvst in de kast behoorlijk pittig is gemaakt
vandaar ook de brom. en dat de potmeters naar de fillestijnen gaan
er is al eens geschreven dat de ECC 83 potmeters molt en dat is zo
met hogen af giften Instelling ..je hoort ze gewoon ruitelen ..
ik vind dat gedoe maar 3x klote ben het een beetje Zat met dat Buizen gedoe
en klap de kast aan de kant met de rotte pot meters en buizen rooster brom
met hefftige brom omede dat de Potmeters het totalen versterker
rooster singjaal NIET meer naar massa voert en met een rooster brom
heeft zomaar gekregen .. als ik een weerstand zet over de potmeters
van halve waarde potmeters dan is hij stil
Het is gewoon dat de pot meters de kool baan totaal mist over de gehelen linie..massa
vandaar zo maar de brom gekregen ik heb beteren potmeters op gezocht
maar heb nog geen lust deze inte bouwen in de AG9128 kast
bij mijn verdere radio,s gaat het goed met losse vvst
ik heb destijd twee losse buizen vvst gemaakt met ecc 83 deze versteken meer
maar niet geheel stil maar men kan er goed mee leven
ik denk dat het ALTIJD al een probleem was met buizen vvst dat heb ik in de
voegeren tijden al zo gehoort ..OOK van willen duys die IK heb horen zeggen
Ik ben zee blij met dat transistor spul eindelijk alles stil geen buizen brom
en hij bezat geld genoeg om het besten te kopen wel
dat is voor mij ook een zgz teken aan de wand
huub
Tja men zal een versterker vol moeten sturen anders
krijgt men ook geen voldoende aan watt,s uit de spiekers
De 470K moet blijven zitten aan het stuur rooster van de ef 86
als men deze weg neemt dan is ook het rooster negen tief niet goed meer
en er vloeit meer gevoelig heit sinjaal van het rooster via de 68k naar massa
met gevolg minder versterking .. Men kan beter wat ik onder vonden heeft
ALLEEN de 68K . vervangen voor 100 K . gezien men een modern
stereo element gebruikt met de belasting af sluiting van 2x 47 .k
als men deze vervangt met 100 k dan krijgt men ook wat meer
element output op het stuur rooster .. dat heb ik ook opgemerkt
En niet rommellen aan de RIAA .. minder basse geeft ook minder af giften
gewoon alles laten zo .
Ja de kast AG 9128..met dat dyn ef 86 dat speelt redelijk wel
maar ook in het schema staat dat hij meer brom heeft met dyn gebruik
resultaat is dat de gehelen ECC 83 vvst in de kast behoorlijk pittig is gemaakt
vandaar ook de brom. en dat de potmeters naar de fillestijnen gaan
er is al eens geschreven dat de ECC 83 potmeters molt en dat is zo
met hogen af giften Instelling ..je hoort ze gewoon ruitelen ..
ik vind dat gedoe maar 3x klote ben het een beetje Zat met dat Buizen gedoe
en klap de kast aan de kant met de rotte pot meters en buizen rooster brom
met hefftige brom omede dat de Potmeters het totalen versterker
rooster singjaal NIET meer naar massa voert en met een rooster brom
heeft zomaar gekregen .. als ik een weerstand zet over de potmeters
van halve waarde potmeters dan is hij stil
Het is gewoon dat de pot meters de kool baan totaal mist over de gehelen linie..massa
vandaar zo maar de brom gekregen ik heb beteren potmeters op gezocht
maar heb nog geen lust deze inte bouwen in de AG9128 kast
bij mijn verdere radio,s gaat het goed met losse vvst
ik heb destijd twee losse buizen vvst gemaakt met ecc 83 deze versteken meer
maar niet geheel stil maar men kan er goed mee leven
ik denk dat het ALTIJD al een probleem was met buizen vvst dat heb ik in de
voegeren tijden al zo gehoort ..OOK van willen duys die IK heb horen zeggen
Ik ben zee blij met dat transistor spul eindelijk alles stil geen buizen brom
en hij bezat geld genoeg om het besten te kopen wel
dat is voor mij ook een zgz teken aan de wand
huub
Laatst bewerkt 22 apr 2021 10:35 door Huub.
Graag Inloggen of een account aanmaken deelnemen aan het gesprek.