- Berichten: 3849
Zelfbouw
PCL86 Balansversterker?
26 jun 2016 10:05 #61326
door PE9ZZ
Tjerk, 9ZZ
Beantwoord door PE9ZZ in topic PCL86 Balansversterker?
Gebaseerd op wat? Ik vind de charme van de PCL86 nu juist dat er een halve ECC83 en een EL84 light inzit. Dat-ie mooier zou "klinken" is aantoonbaar onzin. Dat moet aan je trafo en speakers hebben gelegen. Maar goed, eerst maar eens afwachten waar Conrad mee afkomt (NOS EI buizen als het goed is).Huub schreef : Ik hou het op EL84 ook een mooier geluid
Tjerk, 9ZZ
Graag Inloggen of een account aanmaken deelnemen aan het gesprek.
26 jun 2016 09:56 - 26 jun 2016 09:59 #61325
door Huub
Beantwoord door Huub in topic PCL86 Balansversterker?
Ja Cees ik heb de ecl82 nog wel eens veel tegen gekomen
op vroegeren band recorder en platen versterker koffer
maar toch nooit geen last van uitval
wel staan die mischien wet op een lager pitje
maar toch wel een goed geluidje verders ..
maar ik heb toch wel philips plano,s gehad met ECL 86 met trubels ..
en brommetje en vonken van binnen ..ECL,s is niet mijn Ding ..
Ik hou het op EL 84 ook een mooier geluid .
Huub
op vroegeren band recorder en platen versterker koffer
maar toch nooit geen last van uitval
wel staan die mischien wet op een lager pitje
maar toch wel een goed geluidje verders ..
maar ik heb toch wel philips plano,s gehad met ECL 86 met trubels ..
en brommetje en vonken van binnen ..ECL,s is niet mijn Ding ..
Ik hou het op EL 84 ook een mooier geluid .
Huub
Laatst bewerkt 26 jun 2016 09:59 door Huub.
Graag Inloggen of een account aanmaken deelnemen aan het gesprek.
26 jun 2016 06:56 #61322
door PE9ZZ
Tjerk, 9ZZ
Beantwoord door PE9ZZ in topic PCL86 Balansversterker?
@Cees: Ik had toch ook 8 W? Die 14 W was met zware oversturing en ging nergens over. Maar ik verwachtte dat weer te krijgen. Moet m'n oude meetdata tevoorschijn halen om te kijken wat ik destijds deed. De PCL86 mag maximaal 9 W dissiperen (EL84 12 W) dus dat zou moeten kunnen.
Tjerk, 9ZZ
Graag Inloggen of een account aanmaken deelnemen aan het gesprek.
26 jun 2016 01:32 #61317
door Cees
Beantwoord door Cees in topic PCL86 Balansversterker?
@ Tjerk,
14 Watt in balans is wel heel erg veel voor deze buisjes.
Dat verklaart waarom het geluid niet mooi zuiver, aangenaam is.
De HF10 van Philips, die met EL84 in de balans eind trap werkt,
geeft 10 Watt Hi Fi vermogen.
De lichtere ECL86 buisjes zullen zo'n 8 Watt in balans af geven.
Hi Fi vermogen.
Dan kun je wel met vast instelbare n.r.sp werken om het wat op te krikken,
maar dat gaat dan ten koste van het geluid en de levens duur van
deze buisjes.
8 Watt en automatische n.r sp zal een veel mooier resultaat geven.
8 Watt is op zich voldoende voor kamer sterkte.
Voor een echt stevig stuk muziek is het ontoereikend.
Cees.
14 Watt in balans is wel heel erg veel voor deze buisjes.
Dat verklaart waarom het geluid niet mooi zuiver, aangenaam is.
De HF10 van Philips, die met EL84 in de balans eind trap werkt,
geeft 10 Watt Hi Fi vermogen.
De lichtere ECL86 buisjes zullen zo'n 8 Watt in balans af geven.
Hi Fi vermogen.
Dan kun je wel met vast instelbare n.r.sp werken om het wat op te krikken,
maar dat gaat dan ten koste van het geluid en de levens duur van
deze buisjes.
8 Watt en automatische n.r sp zal een veel mooier resultaat geven.
8 Watt is op zich voldoende voor kamer sterkte.
Voor een echt stevig stuk muziek is het ontoereikend.
Cees.
Graag Inloggen of een account aanmaken deelnemen aan het gesprek.
26 jun 2016 01:14 - 26 jun 2016 01:16 #61316
door Cees
Beantwoord door Cees in topic PCL86 Balansversterker?
@ Huub,
Om dat er van de ECL82 nog al veel uitval was en het vermogen
wat aan de kleine kant was, heeft men later de ECL86 gemaakt.
De ECL86 heeft wat meer koel oppervlak als de ECL82.
De ECL86 is dan ook wat beter, iets groter vermogen, als de ECL82.
Maar helaas, ook de ECL86 had veel uitval.
Men haalde er een vermogen uit dat vergelijkbaar was met de EL84.
Dat was net even te veel gevraagd voor dat buisje.
Ze worden dan ook pittig warm.
Cees.
Om dat er van de ECL82 nog al veel uitval was en het vermogen
wat aan de kleine kant was, heeft men later de ECL86 gemaakt.
De ECL86 heeft wat meer koel oppervlak als de ECL82.
De ECL86 is dan ook wat beter, iets groter vermogen, als de ECL82.
Maar helaas, ook de ECL86 had veel uitval.
Men haalde er een vermogen uit dat vergelijkbaar was met de EL84.
Dat was net even te veel gevraagd voor dat buisje.
Ze worden dan ook pittig warm.
Cees.
Laatst bewerkt 26 jun 2016 01:16 door Cees.
Graag Inloggen of een account aanmaken deelnemen aan het gesprek.
25 jun 2016 18:38 - 25 jun 2016 18:39 #61298
door PE9ZZ
Tjerk, 9ZZ
Beantwoord door PE9ZZ in topic PCL86 Balansversterker?
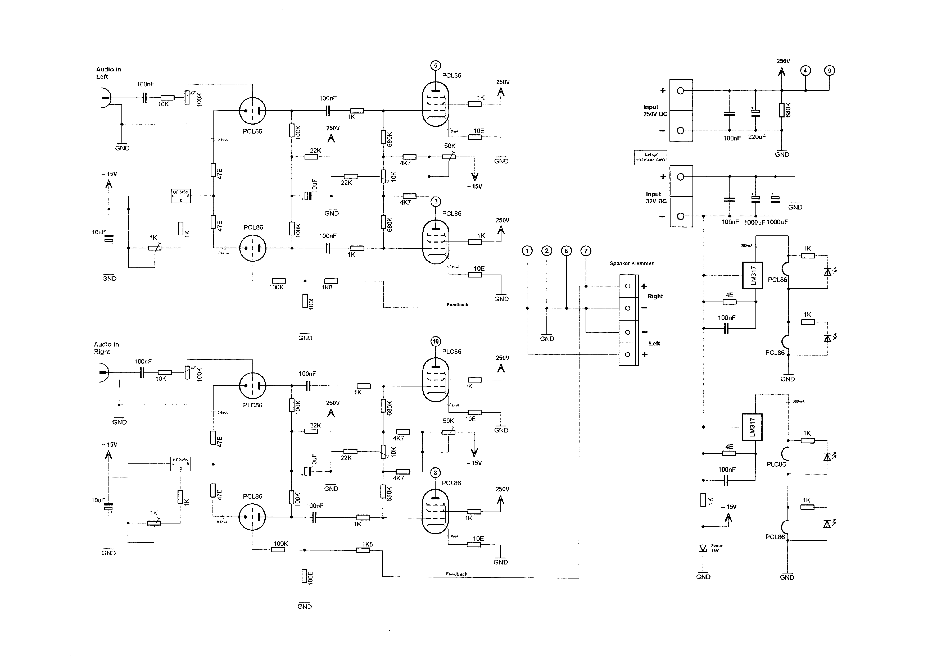
Wel een grappig concept, LTP met een BF245B als stroombron en een LM317 als stroombron voor de gloeistroom. 33 V ruwe DC als input dus dat komt mooi uit voor twee stuks. Vast negatief.
Mijn eigen LTP concept wordt anders. Trafo van 48 V en dan twee spanningsverdubbelaars zodat het geheel op ongeveer 300 V uitkomt. De 48 V kan mooi de vier (vanwege stereo) PCL86's voeden. Maar eerst moet ik die "floating paraphase splitter" eens goed aan de tand voelen en wat meer gegevens ervan krijgen. Bijvoorbeeld bij oversturing komt er een vreemde crossoververvorming waarvan ik geen idee heb waarom die ontstaat. Het ouwe adagio: meten is weten. Ook vind ik het ontwikkelde vermogen wat magertjes, ongeveer 8 W. Ik heb met dit ding 14 W kunnen bereiken, toch wel een kleine 3 dB meer... Maar de dramatische vervorming van de Hacker clone is weg.
Mijn eigen LTP concept wordt anders. Trafo van 48 V en dan twee spanningsverdubbelaars zodat het geheel op ongeveer 300 V uitkomt. De 48 V kan mooi de vier (vanwege stereo) PCL86's voeden. Maar eerst moet ik die "floating paraphase splitter" eens goed aan de tand voelen en wat meer gegevens ervan krijgen. Bijvoorbeeld bij oversturing komt er een vreemde crossoververvorming waarvan ik geen idee heb waarom die ontstaat. Het ouwe adagio: meten is weten. Ook vind ik het ontwikkelde vermogen wat magertjes, ongeveer 8 W. Ik heb met dit ding 14 W kunnen bereiken, toch wel een kleine 3 dB meer... Maar de dramatische vervorming van de Hacker clone is weg.
Tjerk, 9ZZ
Laatst bewerkt 25 jun 2016 18:39 door PE9ZZ. Reden: TubeAmp schema bijgevoegd
Graag Inloggen of een account aanmaken deelnemen aan het gesprek.