- Berichten: 1710
Reparatie en Restauratie tip's
Zelfbouw MG zender, bij het begin beginnen....
19 okt 2011 14:13 - 19 okt 2011 14:18 #10622
door maarten
Beantwoord door maarten in topic Re: Zelfbouw MG zender, bij het begin beginnen....
Klaas,
Ik heb geen enkel probleem met voedingen rechtsreeks uit het net, dat hebben U'tjes en TV's tenslotte ook... Maar dit kan echt niet!
Ik zie nu 2 pretbedervende problemen: Ten eerste is de ingang niet netgescheiden, dat is gevaarlijk bij aanraking en kan zorgen voor vereffeningsstromen (de brom die je daardoor krijgt is meestal het minste probleem), knallende zekeringen en hardnekkig uitschakelende aardlekschakelaars. Ten tweede klopt de spanningsdeler voor de gloeispanning van geen kanten. Als hij wel zou kloppen qua weerstandswaarde, dan verspil je er extreem veel energie in (teneerste al omdat je 325V i.p.v. 230V gebruikt, ten tweede omdat je opgetelde gloeispanning veel te laag uitkomt voor een fatsoenlijk bemeten voorschakelweerstand).
Nu zijn er twee manieren om dit op te lossen:
Op manier 1 sla je twee vliegen in 1 klap: gebruik een voedingstrafo met HSP- en gloeiwikkeling. Dit is eigenlijk de beste optie.
Manier 2 is een wat grotere uitdaging, maar zou toch haalbaar moeten zijn: Gebruik voor je buizen serievoeding (dus alle gloeidraden in serie -> kan prima aangezien ze allemaal 300mA zijn) in combinatie met een voorschakelcondensator aan de netspanning, en scheid de ingang met een audiotrafo'tje. Zorg dan wel voor een gesloten behuizing en koppel je antenne met een Y-klasse condensator uit of isoleer hem grondig (moderne eis is dat de doorslagspanning tussen aanraakbare delen en het net minstens 4000V is voor dubbelgeisoleerde apparaten en 2000V voor geaarde, dit geldt dus ook voor je audiotrafo'tje). Eigenlijk zou ik dat niemand aanraden, maar voor de volledigheid noem ik hem maar.
Ik heb geen enkel probleem met voedingen rechtsreeks uit het net, dat hebben U'tjes en TV's tenslotte ook... Maar dit kan echt niet!
Ik zie nu 2 pretbedervende problemen: Ten eerste is de ingang niet netgescheiden, dat is gevaarlijk bij aanraking en kan zorgen voor vereffeningsstromen (de brom die je daardoor krijgt is meestal het minste probleem), knallende zekeringen en hardnekkig uitschakelende aardlekschakelaars. Ten tweede klopt de spanningsdeler voor de gloeispanning van geen kanten. Als hij wel zou kloppen qua weerstandswaarde, dan verspil je er extreem veel energie in (teneerste al omdat je 325V i.p.v. 230V gebruikt, ten tweede omdat je opgetelde gloeispanning veel te laag uitkomt voor een fatsoenlijk bemeten voorschakelweerstand).
Nu zijn er twee manieren om dit op te lossen:
Op manier 1 sla je twee vliegen in 1 klap: gebruik een voedingstrafo met HSP- en gloeiwikkeling. Dit is eigenlijk de beste optie.
Manier 2 is een wat grotere uitdaging, maar zou toch haalbaar moeten zijn: Gebruik voor je buizen serievoeding (dus alle gloeidraden in serie -> kan prima aangezien ze allemaal 300mA zijn) in combinatie met een voorschakelcondensator aan de netspanning, en scheid de ingang met een audiotrafo'tje. Zorg dan wel voor een gesloten behuizing en koppel je antenne met een Y-klasse condensator uit of isoleer hem grondig (moderne eis is dat de doorslagspanning tussen aanraakbare delen en het net minstens 4000V is voor dubbelgeisoleerde apparaten en 2000V voor geaarde, dit geldt dus ook voor je audiotrafo'tje). Eigenlijk zou ik dat niemand aanraden, maar voor de volledigheid noem ik hem maar.
Laatst bewerkt 19 okt 2011 14:18 door maarten.
Onderwerp is gesloten.
19 okt 2011 12:49 #10621
door soundman2
Beantwoord door soundman2 in topic Re: Zelfbouw MG zender, bij het begin beginnen....
Als ik de weerstanden in het gloeidraadcircuit bekijk, dan zijn de waardes zo hoog, dat de gloeidraden van de buizen onmogelijk kunnen gloeien.
Bij dit ontwerp hoort wel degelijk een nettransformator, om de anodespanningen en de gloeispanningen te verkrijgen. Vrijwel alle radio's met buizen uit de E serie hebben een geschikte transformator. Sorry, met je MTS opleiding had ik toch wel wat anders verwacht als wat je hier laat zien. Reken de spanningsval eens uit over een weerstand van 100K ohm bij ca 300mA.
Soundman2
Bij dit ontwerp hoort wel degelijk een nettransformator, om de anodespanningen en de gloeispanningen te verkrijgen. Vrijwel alle radio's met buizen uit de E serie hebben een geschikte transformator. Sorry, met je MTS opleiding had ik toch wel wat anders verwacht als wat je hier laat zien. Reken de spanningsval eens uit over een weerstand van 100K ohm bij ca 300mA.
Soundman2
Onderwerp is gesloten.
19 okt 2011 12:37 #10620
door pieterv
Beantwoord door pieterv in topic Re: Zelfbouw MG zender, bij het begin beginnen....
Levensgevaarlijk!!!
Je gaat je zendertje toch niet rechtstreeks uit het lichtnet voeden? Zeer onverstandig!
Een geschikte voedings trafo uit de sloop (d.w.z. uit een oude radio) is echt niet zo duur!
Pieter.
Je gaat je zendertje toch niet rechtstreeks uit het lichtnet voeden? Zeer onverstandig!
Een geschikte voedings trafo uit de sloop (d.w.z. uit een oude radio) is echt niet zo duur!
Pieter.
Onderwerp is gesloten.
19 okt 2011 11:35 #10619
door klaas
Beantwoord door klaas in topic Re: Zelfbouw MG zender, bij het begin beginnen....
Hallo,
Ik heb inmiddels enige modificaties aan het schema doorgevoerd, op advies van Paul Brouwer, waarvoor dank.
De gloeispanning heb ik via een spanningsdeler gehaald. Mede omdat de externe voeding van 6,3 volt niet zo goed over de 80V draagspanning kon!!!
Vanavond gaat de soldeerbout weer aan!
Groet, Klaas.
Ik heb inmiddels enige modificaties aan het schema doorgevoerd, op advies van Paul Brouwer, waarvoor dank.
De gloeispanning heb ik via een spanningsdeler gehaald. Mede omdat de externe voeding van 6,3 volt niet zo goed over de 80V draagspanning kon!!!
Vanavond gaat de soldeerbout weer aan!
Groet, Klaas.
Onderwerp is gesloten.
17 okt 2011 08:25 #10562
door klaas
Beantwoord door klaas in topic Een eerste impressie
Bedankt allemaal voor de belangstelling en de goede adviezen.
Je moet begrijpen, dat ik eigenlijk nog nooit zelf iets met buizen in elkaar geknutseld heb, alleen die nixie klok dan. Mijn ervaring ligt meer op het herstellen van oude apparaten, zelfs tv's. Ik heb wel een electrotechnische achtergrond. (MTS).
Maargoed. Ik heb er zin in, en toon hier mijn eerste plaatjes.
Je moet begrijpen, dat ik eigenlijk nog nooit zelf iets met buizen in elkaar geknutseld heb, alleen die nixie klok dan. Mijn ervaring ligt meer op het herstellen van oude apparaten, zelfs tv's. Ik heb wel een electrotechnische achtergrond. (MTS).
Maargoed. Ik heb er zin in, en toon hier mijn eerste plaatjes.
Onderwerp is gesloten.
16 okt 2011 21:28 #10557
door Paul Brouwer
Beantwoord door Paul Brouwer in topic Re: Zelfbouw MG zender, bij het begin beginnen....
Hallo Klaas,
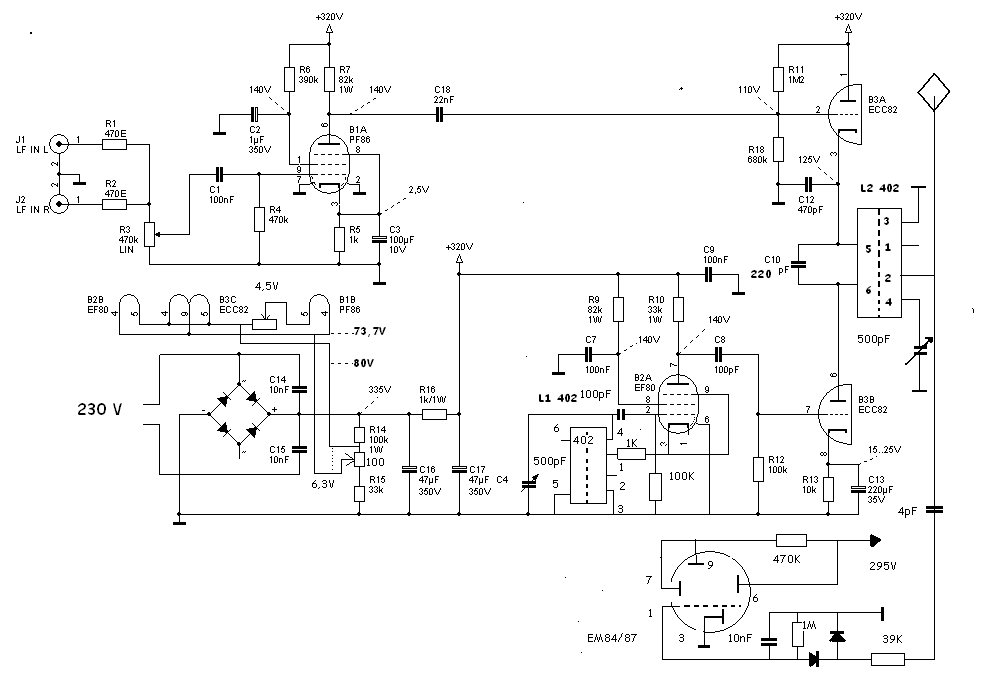
Ik zou als ik jou was alleen de ferrietantenne vervangen door een (replica) 402-spoel. Dit verbetert het ontvangen signaal aanzienlijk. (zie www.gloeidraad.nl/radioforumservice/inde...sub=artikel-am-ecc82 en omlaag scrollen).
De andere 402-spoel is niet strikt noodzakelijk maar geeft jou een veel royaler bereik. Van tropenband t/m de gehele MG-band.
In dit schema heb ik rimlockbuizen gebruikt maar de PF86, EF80 en ECC82 volstaan uitstekend.
Groeten,
Paul
Ik zou als ik jou was alleen de ferrietantenne vervangen door een (replica) 402-spoel. Dit verbetert het ontvangen signaal aanzienlijk. (zie www.gloeidraad.nl/radioforumservice/inde...sub=artikel-am-ecc82 en omlaag scrollen).
De andere 402-spoel is niet strikt noodzakelijk maar geeft jou een veel royaler bereik. Van tropenband t/m de gehele MG-band.
In dit schema heb ik rimlockbuizen gebruikt maar de PF86, EF80 en ECC82 volstaan uitstekend.
Groeten,
Paul
De volgende gebruiker (s) zei dank u: klaas
Onderwerp is gesloten.