- Berichten: 2968
Radio's van 1970 tot heden
AM modulator - technisch vaag
- Cees PA1DBA
- [Cees PA1DBA]
-
- Offline
- Cees
Minder
Meer
06 jul 2020 23:10 #84473
door Cees PA1DBA
Cees- pa1dba
Beantwoord door Cees PA1DBA in topic AM modulator - technische vraag
@Marco,
hoe ziet het scoopbeeld er uit op collector t3 ?
@Frank,
die BD's deden het zelf nog op 100mhz,
Een Fet zal hier heel wild werken, heb je geen buis meer nodig, wel de ringtrafo aanpassen.
hoe ziet het scoopbeeld er uit op collector t3 ?
@Frank,
die BD's deden het zelf nog op 100mhz,
Een Fet zal hier heel wild werken, heb je geen buis meer nodig, wel de ringtrafo aanpassen.
Cees- pa1dba
Graag Inloggen of een account aanmaken deelnemen aan het gesprek.
06 jul 2020 23:04 #84472
door marcola64
Marco
Beantwoord door marcola64 in topic AM modulator - technische vraag
Frank, een BF469 is een hoogspanningstransistor. niet geschikt voor deze schakeling. De BD135 heeft een Transition Frequency van 50 MHz, da's maar 10 MHz lager dan de BF469.
En hij heeft het maandenlang prima gedaan. Met koelblokje natuurlijk
De frequentie is 1485 kHz, niet zo heel hoog dus...
Ik zet er een EL84 of een EF89 achter, dat draait prima.
Die moduleer ik sowieso anders, maar dit probleem zit me nogal dwars...
Met vriendelijke groet, Marco
En hij heeft het maandenlang prima gedaan. Met koelblokje natuurlijk
De frequentie is 1485 kHz, niet zo heel hoog dus...
Ik zet er een EL84 of een EF89 achter, dat draait prima.
Die moduleer ik sowieso anders, maar dit probleem zit me nogal dwars...
Met vriendelijke groet, Marco
Marco
Graag Inloggen of een account aanmaken deelnemen aan het gesprek.
06 jul 2020 22:55 #84471
door Franc
Beantwoord door Franc in topic AM modulator - technische vraag
Is 1 watt zendvermogen niet een beetje heel veel voor die arme BD?
En zit er een koelvinnetje op?
Misschien uitkijken naar een wat snellere tor, bv een video transistor zoals BF469.
Kan zijn dat die minder heet wordt omdat deze wat hogere frequenties gemakkelijker kan verwerken.
Groet Frank
En zit er een koelvinnetje op?
Misschien uitkijken naar een wat snellere tor, bv een video transistor zoals BF469.
Kan zijn dat die minder heet wordt omdat deze wat hogere frequenties gemakkelijker kan verwerken.
Groet Frank
Graag Inloggen of een account aanmaken deelnemen aan het gesprek.
06 jul 2020 22:31 #84470
door marcola64
Marco
AM modulator - technische vraag werd gestart door marcola64
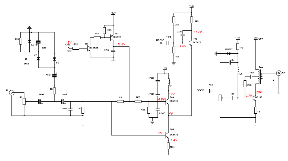
Hallo allen, ik ben hier een tijdje niet meer actief geweest, omdat ik nu 'in de zenders zit' (LPAM licentie).
Ik heb een AM zendertje van 1 Watt aangeschaft en zo goed als het ging reverse engineered. Nu wil ik 'm nog wat lucht geven door er een buisje achter te zetten.
Alles goed en wel, toen ik de boel in elkaar aan het bouwen was, is er blijkbaar iets verkeerd gegaan: de eindtor (BD135) wordt best heet en het HF vermogen blijft achter. Echter het meest vreemd: AM moduleren levert niet meer vermogen dan draaggolf-niveau (modulatie werkt echter wel).
Ik heb het reversed schema bijgevoegd, ben inmiddels ten einde raad. Ondanks dat ze goed doormeten heb ik alle transistors vervangen, geen verschil.
De zender heeft maandenlang prima gewerkt.
Ik moet zeggen dat ik per ongeluk 20 V DC op de 12 V aansluiting heb gezet, maar alle halfgeleiders zijn nog ok, dus zou niet mogen uitmaken.
Ik heb de DC levels in het schema aangegeven. Op de scoop zie ik dat het probleem zich VOOR de BD135 voordoet. Wat kan hier aan de hand zijn? Dank voor uw reactie!
Ik heb een AM zendertje van 1 Watt aangeschaft en zo goed als het ging reverse engineered. Nu wil ik 'm nog wat lucht geven door er een buisje achter te zetten.
Alles goed en wel, toen ik de boel in elkaar aan het bouwen was, is er blijkbaar iets verkeerd gegaan: de eindtor (BD135) wordt best heet en het HF vermogen blijft achter. Echter het meest vreemd: AM moduleren levert niet meer vermogen dan draaggolf-niveau (modulatie werkt echter wel).
Ik heb het reversed schema bijgevoegd, ben inmiddels ten einde raad. Ondanks dat ze goed doormeten heb ik alle transistors vervangen, geen verschil.
De zender heeft maandenlang prima gewerkt.
Ik moet zeggen dat ik per ongeluk 20 V DC op de 12 V aansluiting heb gezet, maar alle halfgeleiders zijn nog ok, dus zou niet mogen uitmaken.
Ik heb de DC levels in het schema aangegeven. Op de scoop zie ik dat het probleem zich VOOR de BD135 voordoet. Wat kan hier aan de hand zijn? Dank voor uw reactie!
Marco
Graag Inloggen of een account aanmaken deelnemen aan het gesprek.