- Berichten: 329
Radio's van 1970 tot heden
AM modulator - technisch vaag
09 jul 2020 12:39 #84492
door marcola64
Marco
Beantwoord door marcola64 in topic AM modulator - technisch vaag
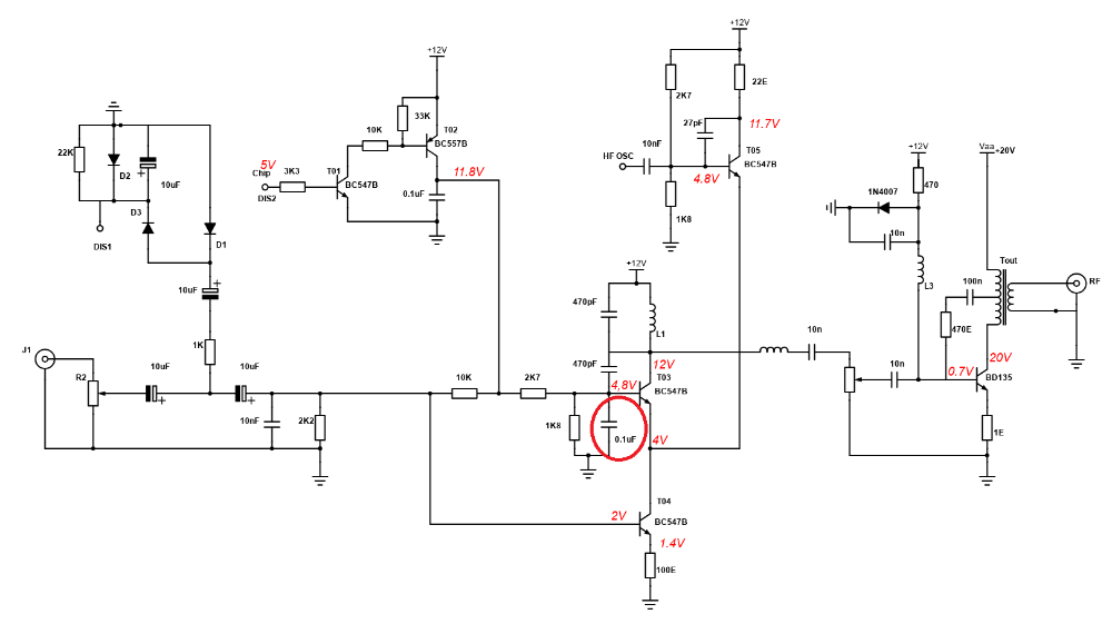
Inderdaad. @Tjerk, maar als ie als geaarde-basis versterker werkt wel begrijpelijk. Het geniepige is dat het aan de buitenkant niet te zien was dat de C stuk is (is inderdaad klein keramisch dingetje met voor z'n formaat een grote capaciteit dus waarschijnlijk rated voor minder dan 20 Volt).
Groeten, Marco.
Groeten, Marco.
Marco
Graag Inloggen of een account aanmaken deelnemen aan het gesprek.
09 jul 2020 12:16 #84491
door PE9ZZ
Tjerk, 9ZZ
Beantwoord door PE9ZZ in topic AM modulator - technisch vaag
Vaag, die C van 0.1 µF aan de basis van T3. Maar als-ie geen capaciteit heeft zal T3 het niet doen inderdaad. Moet een mechanische fout zijn geweest. Ik neem aan dat dit gewoon een keramieke condensator is. Die willen nog weleens breken.
Wel een beetje obscure modulator verders.
Wel een beetje obscure modulator verders.
Tjerk, 9ZZ
Graag Inloggen of een account aanmaken deelnemen aan het gesprek.
09 jul 2020 11:05 #84489
door marcola64
Marco
Beantwoord door marcola64 in topic AM modulator - technische vraag
Cees, dat is een duidelijke uitleg en in lijn met wat ik vermoedde.
Ik heb het apparaatje van Lesvos Electronic (Grieks), Lesvos Electronic
en staat op de site als 'AM DDS Transmitter 520 - 2000 KHZ 800 mW P.E.P.'
Wat ik recent wel uit China heb gehaald is mijn antenne-tuner 0.1 .. 1300 MHz
Mini1300 waar ik erg blij mee ben.
Ik heb het apparaatje van Lesvos Electronic (Grieks), Lesvos Electronic
en staat op de site als 'AM DDS Transmitter 520 - 2000 KHZ 800 mW P.E.P.'
Wat ik recent wel uit China heb gehaald is mijn antenne-tuner 0.1 .. 1300 MHz
Mini1300 waar ik erg blij mee ben.
Marco
Graag Inloggen of een account aanmaken deelnemen aan het gesprek.
- Cees PA1DBA
- [Cees PA1DBA]
-
- Offline
- Cees
Minder
Meer
- Berichten: 2968
09 jul 2020 10:00 - 09 jul 2020 10:01 #84488
door Cees PA1DBA
Cees- pa1dba
Beantwoord door Cees PA1DBA in topic AM modulator - technische vraag
@Marco,
Veronderstelde werking:
to5 werkt als bufferschakeling tussen je hf ic en de rest, als emittervolger.
to3 werkt als geaarde basis versterker, vandaar die 0,1 uf om de basis voor lf en hf
"dood"te maken, met 4.8 V dc kan men hem in zijn werkgebied zetten.
De lf modulatie geschied door to4 die de emitter spanning, kan verlagen en verhogen
op de maat van jouw muziek.
De dc basis voorspanning wordt in of uit geschakeld door to2 .
Het gemoduleerde HF komt van collector to3 en gaat naar het eindtrapje.
Leuk zendertje bij Aliexpress vandaan ?
Veronderstelde werking:
to5 werkt als bufferschakeling tussen je hf ic en de rest, als emittervolger.
to3 werkt als geaarde basis versterker, vandaar die 0,1 uf om de basis voor lf en hf
"dood"te maken, met 4.8 V dc kan men hem in zijn werkgebied zetten.
De lf modulatie geschied door to4 die de emitter spanning, kan verlagen en verhogen
op de maat van jouw muziek.
De dc basis voorspanning wordt in of uit geschakeld door to2 .
Het gemoduleerde HF komt van collector to3 en gaat naar het eindtrapje.
Leuk zendertje bij Aliexpress vandaan ?
Cees- pa1dba
Laatst bewerkt 09 jul 2020 10:01 door Cees PA1DBA.
Graag Inloggen of een account aanmaken deelnemen aan het gesprek.
09 jul 2020 00:58 #84487
door marcola64
Marco
Beantwoord door marcola64 in topic AM modulator - technische vraag
Got it! De 10 0 nF keramische condensator op de basis van T3 was capaciteitsloos. Waarschijnlijk overleden toen ik per ongeluk 20 V ipv 12 V op de schakeling zette.
Ik heb meteen de andere 100nF 's ook vervangen door 50 V exemplaren, alhoewel die in orde waren.
Allen bedankt voor het meedenken. Ik zit nog wel met de theoretische verklaring van de werking van de modulator.
Ik heb meteen de andere 100nF 's ook vervangen door 50 V exemplaren, alhoewel die in orde waren.
Allen bedankt voor het meedenken. Ik zit nog wel met de theoretische verklaring van de werking van de modulator.
Marco
Graag Inloggen of een account aanmaken deelnemen aan het gesprek.
08 jul 2020 22:28 #84486
door marcola64
Marco
Beantwoord door marcola64 in topic AM modulator - technische vraag
Toch vind ik dat raar, het was eerst niet zo, opeens wel. Wat is er mis gegaan?
Ik zou graag even sparren over de werking van deze schakeling, hoe wordt de AM modulatie gerealiseerd? Zie ik iets over het hoofd?
2SC1307 zoek ik even op
Ik zou graag even sparren over de werking van deze schakeling, hoe wordt de AM modulatie gerealiseerd? Zie ik iets over het hoofd?
2SC1307 zoek ik even op
Marco
Graag Inloggen of een account aanmaken deelnemen aan het gesprek.