- Berichten: 7697
Hi-Q apparatuur
Maygra Multitone M90
21 jul 2019 02:08 - 21 jul 2019 02:15 #78716
door Bert Kn
Hoe de M90 klinkt ?
Heb ik geen ervaring mee.
Maar zal niet voor de M100 onderdoen denk ik.
De M100 die ik met de soundmixer had klonk :thumbsup:
De M250's klonken net zo goed.
Mvg.
Bert
Beantwoord door Bert Kn in topic Maygra Multitone M90
Ik bezit een aantal M100's. Deze moet ik nog nakijken en ik ben benieuwd hoe deze klinken t.o.v. de M90.
Hoe de M90 klinkt ?
Heb ik geen ervaring mee.
Maar zal niet voor de M100 onderdoen denk ik.
De M100 die ik met de soundmixer had klonk :thumbsup:
De M250's klonken net zo goed.
Mvg.
Bert
Laatst bewerkt 21 jul 2019 02:15 door Bert Kn.
Graag Inloggen of een account aanmaken deelnemen aan het gesprek.
- Dynaco_wjw
- [Dynaco_wjw]
-
Onderwerp Auteur
- Offline
Minder
Meer
- Berichten: 4
20 jul 2019 23:29 #78714
door Dynaco_wjw
Beantwoord door Dynaco_wjw in topic Maygra Multitone M90
@Bert. De stereo uitvoering staat te koop in de etalage van Maygra.
Misschien een idee om eens contact met dhr. Maijer op te nemen om te vragen wat er (nog) te koop is aan Multitone stereoversterkers?
Misschien een idee om eens contact met dhr. Maijer op te nemen om te vragen wat er (nog) te koop is aan Multitone stereoversterkers?
Graag Inloggen of een account aanmaken deelnemen aan het gesprek.
- Dynaco_wjw
- [Dynaco_wjw]
-
Onderwerp Auteur
- Offline
Minder
Meer
- Berichten: 4
20 jul 2019 23:26 #78713
door Dynaco_wjw
Beantwoord door Dynaco_wjw in topic Maygra Multitone M90
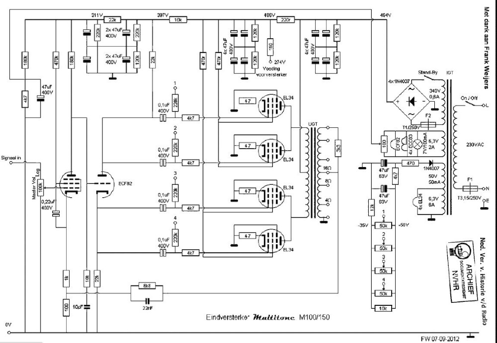
Dit is het schema van de M100. Ik bezit een aantal M100's. Deze moet ik nog nakijken en ik ben benieuwd hoe deze klinken t.o.v. de M90.
Graag Inloggen of een account aanmaken deelnemen aan het gesprek.
20 jul 2019 14:16 - 20 jul 2019 14:27 #78708
door Bert Kn
ECF82 Huub.
Geweldige versterkers met puur HIFI geluid.
Heb de M100 en tweemaal M250 gehad.
Die laatste heb ik weggedaan omdat ze een maatje te groot waren.
Een stereo uitvoering zou ik graag nog eens hebben.
Mvg.
Bert
Beantwoord door Bert Kn in topic Maygra Multitone M90
Ik had toch liever de fasen draaier ECC40?
ECF82 Huub.
Geweldige versterkers met puur HIFI geluid.
Heb de M100 en tweemaal M250 gehad.
Die laatste heb ik weggedaan omdat ze een maatje te groot waren.
Een stereo uitvoering zou ik graag nog eens hebben.
Mvg.
Bert
Laatst bewerkt 20 jul 2019 14:27 door Bert Kn.
Graag Inloggen of een account aanmaken deelnemen aan het gesprek.
- Cees PA1DBA
- [Cees PA1DBA]
-
- Offline
- Cees
Minder
Meer
- Berichten: 2957
20 jul 2019 13:24 #78707
door Cees PA1DBA
Cees- pa1dba
Beantwoord door Cees PA1DBA in topic Maygra Multitone M90
@ Naam ?
Juist de eenvoud van de drivertrap en de uitstekende transformatoren maken deze tot
mooie versterkers.
De uitvoering met 2xEL34 aangesloten op en 12" Carlson kast was een prima bass gitaar versterker op het podium.
Juist de eenvoud van de drivertrap en de uitstekende transformatoren maken deze tot
mooie versterkers.
De uitvoering met 2xEL34 aangesloten op en 12" Carlson kast was een prima bass gitaar versterker op het podium.
Cees- pa1dba
Graag Inloggen of een account aanmaken deelnemen aan het gesprek.
- Dynaco_wjw
- [Dynaco_wjw]
-
Onderwerp Auteur
- Offline
Minder
Meer
- Berichten: 4
20 jul 2019 11:42 #78706
door Dynaco_wjw
Beantwoord door Dynaco_wjw in topic Maygra Multitone M90
Hallo Huub,
Kun je e.e.a. toelichten?
Kun je e.e.a. toelichten?
Graag Inloggen of een account aanmaken deelnemen aan het gesprek.