- Berichten: 7697
Algemeen
Gisteren weer een vruchtbare (ophaal)dag geweest.
20 aug 2023 16:24 #97765
door Bert Kn
Mvg.
Bert
Beantwoord door Bert Kn in topic Gisteren weer een vruchtbare (ophaal)dag geweest.
Ik heb even op 2ehands.be gekeken.
Vind die minimaxen voor €100 dan best wel aan de prijs daar François er niet laaiend enthousiast over is.
Vind die minimaxen voor €100 dan best wel aan de prijs daar François er niet laaiend enthousiast over is.
Mvg.
Bert
Graag Inloggen of een account aanmaken deelnemen aan het gesprek.
- Francois129
- [Francois129]
-
Onderwerp Auteur
- Offline
- Na de buizentoestellen ook vintage toestellen
20 aug 2023 14:35 #97764
door Francois129
Beantwoord door Francois129 in topic Gisteren weer een vruchtbare (ophaal)dag geweest.
Ik heb ze hier ook staan maar ben niet laaiend enthousiast van deze minimaxen.
François
François
Graag Inloggen of een account aanmaken deelnemen aan het gesprek.
19 aug 2023 17:09 #97763
door C.B.
Beantwoord door C.B. in topic Gisteren weer een vruchtbare (ophaal)dag geweest.
Misschien al wat een oud onderwerp hier, maar ik zit nu uit te kijken naar zo'n paar Minimax'en (er staat een paar op 2dehands.be) en ik vraag me af of ze daadwerkelijk zo goed klinken (zou wel moeten denk ik, met die EMI-luidsprekers, maar 't vraag het toch maar).
Graag Inloggen of een account aanmaken deelnemen aan het gesprek.
21 jul 2020 16:17 #84701
door Bert Kn
Mvg.
Bert
Beantwoord door Bert Kn in topic Gisteren weer een vruchtbare (ophaal)dag geweest.
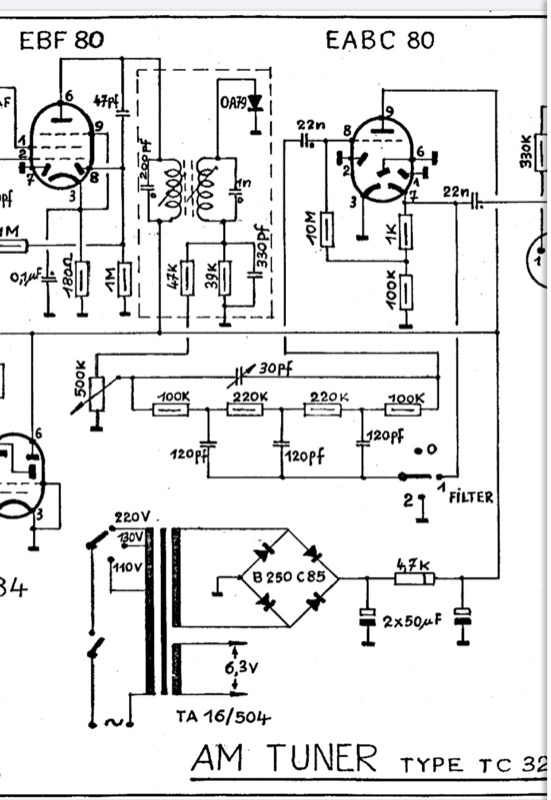
Leuke AM tuner die Garad.
Mvg.
Bert
De volgende gebruiker (s) zei dank u: Francois129
Graag Inloggen of een account aanmaken deelnemen aan het gesprek.
- Francois129
- [Francois129]
-
Onderwerp Auteur
- Offline
- Na de buizentoestellen ook vintage toestellen
21 jul 2020 15:53 #84700
door Francois129
Beantwoord door Francois129 in topic Gisteren weer een vruchtbare (ophaal)dag geweest.
Graag Inloggen of een account aanmaken deelnemen aan het gesprek.
21 jul 2020 13:33 #84699
door PE9ZZ
Tjerk, 9ZZ
Beantwoord door PE9ZZ in topic Gisteren weer een vruchtbare (ophaal)dag geweest.
Aparte tuner wel, met name die SELECTIVITY-knop.
Tjerk, 9ZZ
Graag Inloggen of een account aanmaken deelnemen aan het gesprek.