- Berichten: 4349
Algemeen
ipod o.i.d op de aux
06 dec 2012 00:04 #25075
door Cees
Beantwoord door Cees in topic ipod o.i.d op de aux
Nico,
Ja dat had ik gelezen op het andere forum.
Maar dat is enkel een mini zendertje waar de "normale" analoge
signaalbronnen op aangesloten kunnen worden.
Ook gelezen daar; een FM mini ontvanger die in een oude AM
radio is gemonteerd en ook Nog een mini ontvanger die op een heel
ingenieuze manier gekoppeld is aan de 500pF varco en d.m daarvan
kan dan de afstemming plaatsvinden. Wel moet daarvoor één van de
AM banden worden opgeofferd.
Ook de Tweams is hier en ook daar al uitvoerig besproken.
Maar wat ik bedoel is een AM mini zendertje waar je een I-pot in kan
plaatsen en waar mee je dus je eigen muziek op een oude AM radio kunt
beluisteren.
Voor de FM is dat er wel al.
Nu nog zo iets dus maken met een AM mini zendertje er in, waar je dus de
moderne digitale afspeel apparaatjes zo als een I-Pot op kunt plaatsen.
Vr Gr Cees.
Ja dat had ik gelezen op het andere forum.
Maar dat is enkel een mini zendertje waar de "normale" analoge
signaalbronnen op aangesloten kunnen worden.
Ook gelezen daar; een FM mini ontvanger die in een oude AM
radio is gemonteerd en ook Nog een mini ontvanger die op een heel
ingenieuze manier gekoppeld is aan de 500pF varco en d.m daarvan
kan dan de afstemming plaatsvinden. Wel moet daarvoor één van de
AM banden worden opgeofferd.
Ook de Tweams is hier en ook daar al uitvoerig besproken.
Maar wat ik bedoel is een AM mini zendertje waar je een I-pot in kan
plaatsen en waar mee je dus je eigen muziek op een oude AM radio kunt
beluisteren.
Voor de FM is dat er wel al.
Nu nog zo iets dus maken met een AM mini zendertje er in, waar je dus de
moderne digitale afspeel apparaatjes zo als een I-Pot op kunt plaatsen.
Vr Gr Cees.
Graag Inloggen of een account aanmaken deelnemen aan het gesprek.
Minder
Meer
- Berichten: 224
05 dec 2012 01:13 #25038
door francis grey
Handtekening
Beantwoord door francis grey in topic ipod o.i.d op de aux
Las zonet over een dingetje dus ben ik maar vlug gaan knutselen Ik kon even geen goeie banaanstekkertjes vinden maar heb het zo getest op de pic-up ingang van een B7X43A en het werkt perfect ( betere afwerking volgt morgen ...het is al 2uur LOL . Gewoon het kabeltje van een 2 euro koptelefoon afgeknipt , 3 stijve kabeltjes gesoldeerd . Ik ben zo'n verschrikkelijke leek dat als ik het kan iedereen het kan .
MVG
Francis
MVG
Francis
Handtekening
Graag Inloggen of een account aanmaken deelnemen aan het gesprek.
Minder
Meer
- Berichten: 1095
05 dec 2012 00:23 - 05 dec 2012 00:24 #25036
door Ouwe Schipper
Beantwoord door Ouwe Schipper in topic ipod o.i.d op de aux
Ja Cees
Maar waar jij 't over hebt, in de AM middengolf uitvoering is al met grote regelmaat besproken. Voornamelijk op NFOR waar Otto zelfs een printplaatje te koop heeft (gehad?) waar zoiets mee te bouwen valt. Wordt daar TWEAMZ genoemd
Nico
Maar waar jij 't over hebt, in de AM middengolf uitvoering is al met grote regelmaat besproken. Voornamelijk op NFOR waar Otto zelfs een printplaatje te koop heeft (gehad?) waar zoiets mee te bouwen valt. Wordt daar TWEAMZ genoemd
Nico
Laatst bewerkt 05 dec 2012 00:24 door Ouwe Schipper.
Graag Inloggen of een account aanmaken deelnemen aan het gesprek.
05 dec 2012 00:13 #25035
door Cees
Beantwoord door Cees in topic ipod o.i.d op de aux
Nico,
Wat ik bedoelde was zo'n heel erg klein "dingetje" zoals op die site staat dat je
voor een heel erg klein vriendelijk bedragje daar kunt bestellen op die site.
Daar word dat alleen voor FM aangeboden, (nog) niet voor AM.
Het is een modern "dingetje" met aansluitingen voor de moderne afspeel apparaatjes.
Kun je dus bij je radio leggen I- Pot er in en spelen maar.
Meer bedoeld voor degenen die met zo'n oude radio veel muziek wil laten spelen,
zonder dat ze daarvoor technische kennis nodig hebben.Maar...
Om zo iets te ontwerpen te maken en in productie te brengen voor zo'n heel klein
vriendelijk prijsje is veel kennis van de moderne techniek nodig.
Het is dus een uit daging voor degene die bekend is met de moderne techniek om
zo iets ook te maken voor AM. Het is meer dan alleen een heel klein mini
zendertje.
Maar als hobby project is jou buizen zendertje natuurlijk een heel leuk ding om
te maken, voor diegenen die wat meer van de oude buizen techniek weten.
Vr gr Cees.
Wat ik bedoelde was zo'n heel erg klein "dingetje" zoals op die site staat dat je
voor een heel erg klein vriendelijk bedragje daar kunt bestellen op die site.
Daar word dat alleen voor FM aangeboden, (nog) niet voor AM.
Het is een modern "dingetje" met aansluitingen voor de moderne afspeel apparaatjes.
Kun je dus bij je radio leggen I- Pot er in en spelen maar.
Meer bedoeld voor degenen die met zo'n oude radio veel muziek wil laten spelen,
zonder dat ze daarvoor technische kennis nodig hebben.Maar...
Om zo iets te ontwerpen te maken en in productie te brengen voor zo'n heel klein
vriendelijk prijsje is veel kennis van de moderne techniek nodig.
Het is dus een uit daging voor degene die bekend is met de moderne techniek om
zo iets ook te maken voor AM. Het is meer dan alleen een heel klein mini
zendertje.
Maar als hobby project is jou buizen zendertje natuurlijk een heel leuk ding om
te maken, voor diegenen die wat meer van de oude buizen techniek weten.
Vr gr Cees.
De volgende gebruiker (s) zei dank u: Johannes
Graag Inloggen of een account aanmaken deelnemen aan het gesprek.
Minder
Meer
- Berichten: 1095
04 dec 2012 21:30 - 04 dec 2012 21:38 #25028
door Ouwe Schipper
Beantwoord door Ouwe Schipper in topic ipod o.i.d op de aux
Stelt nix voor....
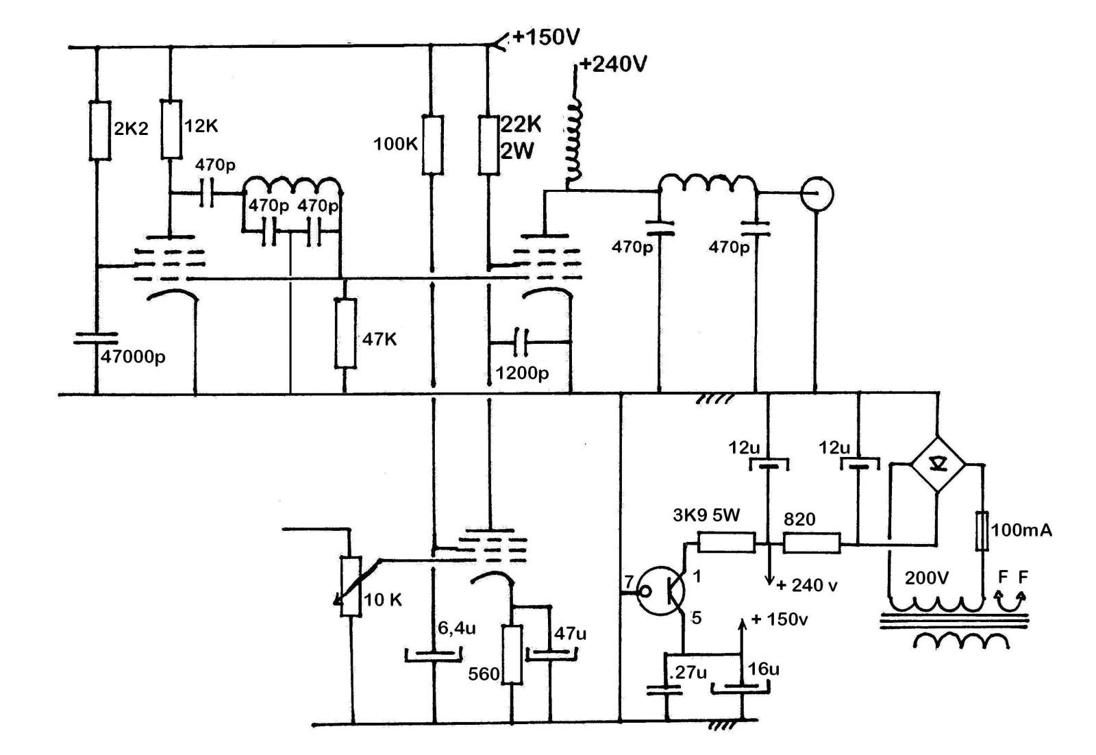
Afstemmen gaat met de kerntjes in de spoeltjes. De oscillator spoel zit ònder het chassis en de spoel voor het uitgangs filter zie je bovenop staan. Met het aantal windingen maak je de keuze waar ongeveer je op de MG band komt te zitten, dat moet je zelf uitzoeken. De buisjes zijn in dit geval alle drie EF95. In de anodeleiding van de "eindtrap" zit een gewoon HF smoorspoeltje. Op de pot. meter van 10 K komt het audio binnen. Het voedings trafo'tje is een Prova van 20 mA bij 200 volt en 0,6 A bij 6,3 volt
Nico
Afstemmen gaat met de kerntjes in de spoeltjes. De oscillator spoel zit ònder het chassis en de spoel voor het uitgangs filter zie je bovenop staan. Met het aantal windingen maak je de keuze waar ongeveer je op de MG band komt te zitten, dat moet je zelf uitzoeken. De buisjes zijn in dit geval alle drie EF95. In de anodeleiding van de "eindtrap" zit een gewoon HF smoorspoeltje. Op de pot. meter van 10 K komt het audio binnen. Het voedings trafo'tje is een Prova van 20 mA bij 200 volt en 0,6 A bij 6,3 volt
Nico
Laatst bewerkt 04 dec 2012 21:38 door Ouwe Schipper.
Graag Inloggen of een account aanmaken deelnemen aan het gesprek.
04 dec 2012 20:59 #25022
door robot797
wow wat een gaaf ding
zoude wij het schema mogen
Beantwoord door robot797 in topic ipod o.i.d op de aux
Ouwe Schipper schreef : Maar hoe heb ik het nu.....?
Zulke mini- MG zendertjes zijn toch al meer dan eens aan de orde gekomen (op NFOR) en zolang het vermogen uiterst klein blijft heb ik daar geen moeite mee. Er waren wel mensen die gelijk met 50 Watt wouen gaan blazen, dat is natuurlijk onbespreekbaar! Maar 100 mW is ruim genoeg voor je hele huis
Van links naar rechts zie je: voeding met stabilisator / oscillator / eindtrap / modulator
Gaat heel sachies maar goed genoeg, de zendantenne is een gordijnrail :lachuh:
Nico
wow wat een gaaf ding
zoude wij het schema mogen
De volgende gebruiker (s) zei dank u: Ouwe Schipper
Graag Inloggen of een account aanmaken deelnemen aan het gesprek.