- Berichten: 1710
Reparatie en Restauratie tip's
gloeilampenversterker?
09 jan 2012 21:38 #13569
door maarten
Beantwoord door maarten in topic Re: gloeilampenversterker?
Het is zeker serieus bedoelt, maar ook met serieuze bedoelingen kan je knoeiwerk maken, vrees ik... En misschien valt het nog mee met de niet-lineariteit.
Sony heeft met zulke VFET's ook heel mooi spul gemaakt, alleen luisterde het repareren nogal nauw (paartjes matchen enzo). Ik heb een Sony bulletin over de TA-4650 ingescand waarin reparatie en modificatie beschreven staan. Het staat op elektrotanya, meen ik. Anders op eserviceinfo.
Sony heeft met zulke VFET's ook heel mooi spul gemaakt, alleen luisterde het repareren nogal nauw (paartjes matchen enzo). Ik heb een Sony bulletin over de TA-4650 ingescand waarin reparatie en modificatie beschreven staan. Het staat op elektrotanya, meen ik. Anders op eserviceinfo.
Graag Inloggen of een account aanmaken deelnemen aan het gesprek.
- hkruis
- [hkruis]
-
Minder
Meer
09 jan 2012 19:44 #13561
door hkruis
Beantwoord door hkruis in topic Re: gloeilampenversterker?
Graag Inloggen of een account aanmaken deelnemen aan het gesprek.
09 jan 2012 18:52 #13558
door soundman2
Beantwoord door soundman2 in topic Re: gloeilampenversterker?
Niet zo bijzonder hoor. Ik heb eens een balansversterker gebouwd met vier halogeenlampjes en als
stuurtrap illuminatielichtjes 14 volt 3 watt.
Helaas, spelen deed hij niet, maar licht geven................:lachuh:
Soundman2
stuurtrap illuminatielichtjes 14 volt 3 watt.
Helaas, spelen deed hij niet, maar licht geven................:lachuh:
Soundman2
Graag Inloggen of een account aanmaken deelnemen aan het gesprek.
Minder
Meer
- Berichten: 1095
08 jan 2012 22:04 #13517
door Ouwe Schipper
Beantwoord door Ouwe Schipper in topic Re: gloeilampenversterker?
Ach ja,
Zo ben ik in een tijdschrift anno 1929 een verhandeling tegengekomen over het "milkotron" kompleet met foto. Werd een heel verhaal omheen afgedraaid over "signal bounce similar to moonbounce, but now against the Milky Way" Was het interieur van een afgedankte zendbuis, ondergebracht in een lege melkfles
Nico
Zo ben ik in een tijdschrift anno 1929 een verhandeling tegengekomen over het "milkotron" kompleet met foto. Werd een heel verhaal omheen afgedraaid over "signal bounce similar to moonbounce, but now against the Milky Way" Was het interieur van een afgedankte zendbuis, ondergebracht in een lege melkfles
Nico
Graag Inloggen of een account aanmaken deelnemen aan het gesprek.
08 jan 2012 20:30 - 08 jan 2012 20:42 #13513
door maarten
Beantwoord door maarten in topic Re: gloeilampenversterker?
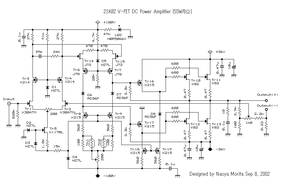
Drainweerstanden in een klasse A-schakeling met een depletion mode JFET/VFET, zo te zien. Alleen noemen ze de FET een Static Induction Transistor... Iemand die het verschil kan uitleggen?
Trouwens, ergens klopt er iets niet. Ze roepen dat dat ding zo mooi in een lineair gebiedje werkt en dan gaan ze dus PTC's in de drainleiding opnemen...
Trouwens, ergens klopt er iets niet. Ze roepen dat dat ding zo mooi in een lineair gebiedje werkt en dan gaan ze dus PTC's in de drainleiding opnemen...
Laatst bewerkt 08 jan 2012 20:42 door maarten.
Graag Inloggen of een account aanmaken deelnemen aan het gesprek.
- Hoedendoosch
- [Hoedendoosch]
-
Minder
Meer
08 jan 2012 19:23 - 08 jan 2012 19:24 #13507
door Hoedendoosch
Beantwoord door Hoedendoosch in topic Re: gloeilampenversterker?
René,
als ik het zo snel kan zien in het schema fungeren de gloeilampen als weerstanden. Dus niet als electronenbuis.
Pim.
als ik het zo snel kan zien in het schema fungeren de gloeilampen als weerstanden. Dus niet als electronenbuis.
Pim.
Laatst bewerkt 08 jan 2012 19:24 door Hoedendoosch.
Graag Inloggen of een account aanmaken deelnemen aan het gesprek.