- Berichten: 7697
Radio's van 1950 tot 1970
Philips FX552A/90 met veel laag
17 okt 2012 18:36 - 17 okt 2012 18:37 #22865
door Bert Kn
Mvg.
Bert
Beantwoord door Bert Kn in topic Philips FX552A/90 met veel laag
Henk,
Natuurlijk moet je als eerste die twee condensatoren controleren daar ik ze standaard vervang ging ik ervan uit dat Marcel dat ook gedaan heeft en spelen met de waarden helpt dat heb ik destijds naar aanleiding van jou tip ook ervaren.
Zover ik weet en corrigeer me als het niet zo is wordt de basweergave bij opvoeren van het volume ook gereduceerd.
Omdat mijn tweede BX642A welke ik reviseerde geen aanpassingen nodig had ben ik verder gaan zoeken en stuitte ik op de potmeter.
Uiteindelijk de waardes die er in zaten weer teruggezet en het probleem was opgelost.
Ze hebben gewoon best veel basweergave maar ook bij laag volume had ik ze toch nog op een derde van de stand staan zonder bonkend geluid.
mg.
Bert.
Natuurlijk moet je als eerste die twee condensatoren controleren daar ik ze standaard vervang ging ik ervan uit dat Marcel dat ook gedaan heeft en spelen met de waarden helpt dat heb ik destijds naar aanleiding van jou tip ook ervaren.
Zover ik weet en corrigeer me als het niet zo is wordt de basweergave bij opvoeren van het volume ook gereduceerd.
Omdat mijn tweede BX642A welke ik reviseerde geen aanpassingen nodig had ben ik verder gaan zoeken en stuitte ik op de potmeter.
Uiteindelijk de waardes die er in zaten weer teruggezet en het probleem was opgelost.
Ze hebben gewoon best veel basweergave maar ook bij laag volume had ik ze toch nog op een derde van de stand staan zonder bonkend geluid.
mg.
Bert.
Mvg.
Bert
Laatst bewerkt 17 okt 2012 18:37 door Bert Kn.
Graag Inloggen of een account aanmaken deelnemen aan het gesprek.
- hkruis
- [hkruis]
-
Minder
Meer
17 okt 2012 18:01 #22864
door hkruis
Beantwoord door hkruis in topic Philips FX552A/90 met veel laag
Marcel,
als eerste kun je het beste de condensatoren op de volume regelaar C75 en C58 controleren of de capaciteit en de ESR waarde nog juist is. Anders deze gewoon even vervangen door een vers exemplaar.
helpt dit onvoldoende dan kun je nog wat experimenten met de waarden b.v.;
C58 naar 22K
C75 naar 47k
Ik denk dat dit al een verbetering geeft. ook is het zeer belangrijk dat de potmeter in orde is en de waardes kloppen. Is het een Preh, is een beetje schoonmaken meestal voldoende. is het een Philips is het soms hopeloos.
De oplossing die Bert aangeeft grijpt in op het totale laag beeld, ik zou ook hier de condensatoren even controleren.
Henk
als eerste kun je het beste de condensatoren op de volume regelaar C75 en C58 controleren of de capaciteit en de ESR waarde nog juist is. Anders deze gewoon even vervangen door een vers exemplaar.
helpt dit onvoldoende dan kun je nog wat experimenten met de waarden b.v.;
C58 naar 22K
C75 naar 47k
Ik denk dat dit al een verbetering geeft. ook is het zeer belangrijk dat de potmeter in orde is en de waardes kloppen. Is het een Preh, is een beetje schoonmaken meestal voldoende. is het een Philips is het soms hopeloos.
De oplossing die Bert aangeeft grijpt in op het totale laag beeld, ik zou ook hier de condensatoren even controleren.
Henk
Graag Inloggen of een account aanmaken deelnemen aan het gesprek.
17 okt 2012 12:42 - 17 okt 2012 12:47 #22856
door Bert Kn
Mvg.
Bert
Beantwoord door Bert Kn in topic Philips FX552A/90 met veel laag
Marcel,
Bij zijn kleinere broer de FX551A welke ik voor een maat van me heb opgeknapt zo ook bij deze radio www.buizenradioclub.nl/forum/32-hi-q-app...-philips-bx642a.html
had ik dat probleem ook.
In beide gevallen was uiteindelijk na heel veel andere dingen geprobeerd te hebben de potmeter van de bas regeling de grootste boosdoener, wellicht het proberen waard.
Meubel ziet er trouwens nog erg mooi uit.
mg.
Bert.
Bij zijn kleinere broer de FX551A welke ik voor een maat van me heb opgeknapt zo ook bij deze radio www.buizenradioclub.nl/forum/32-hi-q-app...-philips-bx642a.html
had ik dat probleem ook.
In beide gevallen was uiteindelijk na heel veel andere dingen geprobeerd te hebben de potmeter van de bas regeling de grootste boosdoener, wellicht het proberen waard.
Meubel ziet er trouwens nog erg mooi uit.
mg.
Bert.
Mvg.
Bert
Laatst bewerkt 17 okt 2012 12:47 door Bert Kn.
Graag Inloggen of een account aanmaken deelnemen aan het gesprek.
17 okt 2012 12:22 - 17 okt 2012 12:25 #22855
door Marcel L
Bezoek ook eens mijn virtuele buizenradiomuseum.nl
Philips FX552A/90 met veel laag werd gestart door Marcel L
Beste Forummers,
Reeds enkele jaren heb ik een Philips FX552A/90 in mijn huiskamer staan die dagelijks speelt.
Hij speelt erg goed, maar wat ik wel een probleem vind is dat hij bij lage volumes erg veel laag geeft.
Als je hem wat luider laat spelen moet je er wat laag bijdraaien en wat hoog uit voor een mooi geluid, maar als je hem dus wat zachter heb staan dan staat het laag minimaal en het hoog maximaal. Maar dan nog bast hij erg, en dat is soms wel wat irritant.
Nou vraag ik me af of ik aan de laagregeling iets zou kunnen doen waardoor ik nog wat meer laag zou kunnen filteren. En waar zou ik dat dan moeten doen.
Een aantal teerknollen uit dit circuit heb ik al eens vervangen door moderne typen. En volgens mij heb ik de weerstandswaarden destijds ook gecontroleerd, dus alle componenten zijn wel op waarde.
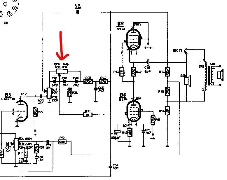
Hieronder het deel van het schema met een rode pijl bij de laagregeling.
Het complete schema staat hier .
Alvast bedankt voor het meedenken.
Groeten van Marcel
Reeds enkele jaren heb ik een Philips FX552A/90 in mijn huiskamer staan die dagelijks speelt.
Hij speelt erg goed, maar wat ik wel een probleem vind is dat hij bij lage volumes erg veel laag geeft.
Als je hem wat luider laat spelen moet je er wat laag bijdraaien en wat hoog uit voor een mooi geluid, maar als je hem dus wat zachter heb staan dan staat het laag minimaal en het hoog maximaal. Maar dan nog bast hij erg, en dat is soms wel wat irritant.
Nou vraag ik me af of ik aan de laagregeling iets zou kunnen doen waardoor ik nog wat meer laag zou kunnen filteren. En waar zou ik dat dan moeten doen.
Een aantal teerknollen uit dit circuit heb ik al eens vervangen door moderne typen. En volgens mij heb ik de weerstandswaarden destijds ook gecontroleerd, dus alle componenten zijn wel op waarde.
Hieronder het deel van het schema met een rode pijl bij de laagregeling.
Het complete schema staat hier .
Alvast bedankt voor het meedenken.
Groeten van Marcel
Bezoek ook eens mijn virtuele buizenradiomuseum.nl
Laatst bewerkt 17 okt 2012 12:25 door Marcel L.
Graag Inloggen of een account aanmaken deelnemen aan het gesprek.